Skip to content

Фотогалерея

  • Главная
  • Контакты

Диммер схема

Диммер схема. Схема диммера на симисторе bt136. Схема диммера на симисторе ВТА 16 600 В. Bta16 схема включения регулировки напряжения. Мощный диммер 220в 2000ватт схема.

Диммер схема. Схема диммера на симисторе ВТА 16 600 В. Регулятор напряжения на симисторе вта16 600в. Схема китайского диммера для ламп накаливания на 220в. Симисторный регулятор мощности 220в схема.

Диммер схема. Схема диммера на симисторе bt136. Схема диммера на ls7232. Диммер симисторный схема регулятор. Симистор диммер схема.

Диммер схема. Схема диммера для ламп накаливания на 220в. Схема включения диммера для ламп накаливания. Схема регулятора яркости ламп накаливания 220 в. Диммер dm103 схема.

Диммер схема. Схема регулировка оборотов однофазного двигателя 220в. Регулятор напряжения 220 вольт схема. Симисторный регулятор мощности 2000вт. Регулятор напряжения 220в на транзисторе.

Диммер схема

Диммер схема. Схема подключения диммера 220в. Схема подключения двойного поворотного диммера. Схема подключения регулятора освещения. Схема подключения диммера для светодиодных светильников.

Диммер схема. Схема подключения диммера Шнайдер электрик. Схема подключения диммера Шнайдер. Диммер Шнайдер схема подключения. Диммер Schneider схема подключения.

Диммер схема. Dimmer bt136-600e схема. Bt136 диммер схема. Симистор bt136 схема подключения. Bt136-600e схема включения.

Диммер схема. Диммер для led ламп 220в схема. Регулятор мощности для паяльника на симисторе bt139. Схема подключения регулятора напряжения 220 вольт. Диммер 220 вольт схема подключения.

Диммер схема

Диммер схема. Схема диммера для люминесцентной лампы. Диммер 220в схема. Диммер схема 500 ватт. Схема диммера для ламп накаливания.

Диммер схема. Triac Dimmer схема. Leading Edge Dimmer схема. Triac диммер Smart dim105 схема. Схема диммера фирмы Makel.

Диммер схема. Диммер для светодиодных ламп схема принципиальная. Схема регулятора яркости ламп накаливания. Регулятор мощности на симисторе bt136-600e схема. Схема диммера для ламп накаливания.

Диммер схема. Принципиальная схема диммера 220 вольт. Схема диммера регулятора напряжения. Triac диммер схема. Симисторный диммер схема.

Диммер схема. Схема подключения освещения с регулятором напряжения. Регулятор напряжения 220в схема на симисторе BTA. Регулятор оборотов тиристорный схема подключения. Схема регулятора напряжения для паяльника на симисторе.

Диммер схема. Диммер 220 вольт схема подключения. Диммер для светодиодных ламп 220в схема подключения. Схема подключения диммера 220в. Схема подключения диммера для светодиодных ламп.

Диммер схема. Тиристорный регулятор напряжения 220в схема. Тиристорный регулятор напряжения 220в схема подключения. Регулятор мощности паяльника на тиристоре ку 202. Регулятор напряжения 220в на тиристоре схема.

Диммер схема. Диммер проходной для светодиодных ламп 220в. Схема подключения диммера 220 вольт. Схема подключения диммера 220в. Диммер для светодиодных ламп схема подключения.

Диммер схема

Диммер схема

Диммер схема

Диммер схема. Схемы регуляторов напряжения на bt136 600e. Регулятор мощности на симисторе ку208. Регулятор мощности 5 КВТ схема. Схема регулировки оборотов вентилятора на 220в.

Диммер схема

Диммер схема. Диммер для светодиодных ламп 220в схема электрическая принципиальная. Диммер для led ламп 220в схема. Диммер для светодиодных ламп схема принципиальная. Схема подключения китайского диммера на 220 вольт.

Диммер схема. Схема подключения диммера 220 вольт. Схема подключения диммера 220в. Диммер Шнайдер схема подключения 220. Диммер LK Studio 600 Вт схема подключения.

Диммер схема. Диммер для светодиодных ламп 220в схема электрическая принципиальная. Диммер для электродвигателя 220 вольт схема. Регулятор напряжения на симисторе bta16 схема. Диммер для ламп накаливания 220в схема.

Диммер схема. Схема диммера для светодиодных светильников. Диммеры для светодиодных ламп схема. Схема светорегулятора для светодиодных ламп. Диммер для светодиодных ламп 220в схема.

Диммер схема

Диммер схема. Диммер Smart-dim105 схема. Агат 300 диммер схема. Силовой блок управления диммер Фотон 12. Tiao Guang диммер схема подключения.

Диммер схема

Диммер схема. Регулятор напряжения для лампы накаливания 220в. Схема диммера для ламп накаливания на 220в. Принципиальная схема диммера 220 вольт. Схема регулятора яркости светодиодной лампы 220в.

Диммер схема. Диммер для светодиодных ламп схема принципиальная. Агат 300 диммер схема. Диммер 12 вольт схема ne555.

Диммер схема. Светорегулятор схема подключения. Схема подключения диммеров. Светорегулятор диммер схема подключения. Схема включения диммера.

Диммер схема

Диммер схема. Регулятор напряжения для лампы накаливания 220в. Диммер 220 вольт схема подключения. Регулятор напряжения для настольной лампы 220в. Регулятор света для лампы 220в схема электрическая.

Диммер схема

Диммер схема. Fibaro Dimmer 2 схема. Dimmer Fibaro схема. Fibaro Dimmer 2 схема подключения. Fibaro Single Switch схема подключения.

Диммер схема. Схема регулятора яркости ламп накаливания 220 в. Схема диммера для светодиодных ламп на 220 вольт. Схема диммера для светодиодов 220в. Диммер для ламп 220в схема.

Диммер схема. Схема регулятора яркости светодиодной лампы 220в. Диммер схема подключения для ламп накаливания. Принципиальная схема диммера 220 вольт. Схема диммера для ламп накаливания на 220в своими руками.

Диммер схема. TDM Electric диммер схема. Схема подключения диммера 220в. Диммер 220 вольт схема подключения. Схема подключения диммера 220 вольт.

Диммер схема

Диммер схема. Схема простого диммера для led лампочек 220 в. Схема диммера для светодиодов 220в. Диммер для led ламп 220в схема. Диммер для светодиодных ламп на 220 вольт.

Диммер схема. Диммер 220 вольт схема подключения. Схема подключения диммера с переключателем. Схема подключения диммера через проходной выключатель. Схема подключения диммера освещения с выключателем.

Диммер схема. Схема подключения лампочки через диммер. Схема подключения диммера 220 вольт. Jung диммер для светодиодных ламп схема подключения. Диммер для светодиодных ламп 220в схема подключения.

Диммер схема. Схема подключения диммера 220в. Схема подключения поворотно нажимного диммера. Диммеры для ламп накаливания схема подключения. Диммер для ламп накаливания 220в схема подключения.

Диммер схема. Схема диммера для светодиодов 12в. Схема диммера на 12 вольт. Диммер 220 вольт схема подключения. Диммер 0-12 вольт схема.

Диммер схема. Диммер для светодиодных ламп 220в схема электрическая принципиальная. Диммер для ламп накаливания 220в схема подключения. Диммер для светодиодных ламп 220в схема подключения. Диммер регулятор напряжения 220в схемы.

Диммер схема. Диммер 4000 Вт схема. Схемы регуляторов мощности на db3. Регулятор мощности на bta16-600b схема. Регулятор напряжения 220в схема.

Диммер схема. Схема подключения поворотно нажимного диммера. Схема подключения диммера 220 вольт. Схема подключения диммера с выключателем 220в. Схема подключения диммера 220в.

Диммер схема. Диммер для светодиодных ламп 220в схема подключения. Диммер для ламп накаливания 220в схема подключения. Схема подключения диммера для ламп накаливания на 220в. Схема подключения светодиодной лампы с диммером.

Диммер схема. Схема регулятор мощности 1.5 КВТ 220в. Схема трехфазного регулятора мощности на симисторах. Регулятор мощности на симисторе bt136. Схема регулятора мощности на симисторе bt139.

Диммер схема. Диммер 220 вольт схема подключения. Схема подключения диммера 220 вольт. Диммер Busch 2251. Диммер подключение схема подключения 220в.

Диммер схема. Диммер для галогенных ламп 220 вольт схема. Регулятор яркости галогенных ламп 12 вольт схема. Мощный диммер 220в 2000ватт схема. Схема китайского диммера для ламп накаливания на 220в.

Диммер схема

Диммер схема. Схема регулятора мощности на симисторе bta100-800b. Схема регулятора мощности bta41. Регулятор bta16-600 регулятор мощности на симисторе. Регулятор мощности на симисторе bt137 600.

Диммер схема. Симисторный регулятор мощности на тс142 80. Симисторный регулятор напряжения схема. Симисторный диммер схема. Тиристорный диммер схема.

Диммер схема

Диммер схема. Диммер для ламп накаливания 220в схема. Диммер для ламп накаливания 220в схема подключения. Диммер для led ламп 220в схема. Схема диммера для светодиодов 220в.

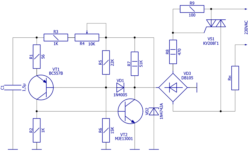
Диммер схема. Схема тиристорного диммера. Тиристорный диммер схема. Диммер на тиристоре схема. Управляемый диодно тиристорный мост схема.

Диммер схема. Принципиальная схема диммера 220 вольт. Диммер 2000 Вт схема. Регулятор напряжения 220в схема на симисторе BTA. Диммер AHW 3702 схема.

Диммер схема

Диммер схема. Схема диммера для ламп накаливания на 220в. Схема диммера 220в. Схема диммера для лампы накаливания 12 вольт. AC Light Dimmer схема.

Диммер схема. Схема диммера для светодиодных ламп на 220в. Диммер для светодиодных ламп 220в схема электрическая принципиальная. Диммер для светодиодных ламп 220в своими руками схема. Диммер для led ламп 220в схема.

Диммер схема. Симисторный регулятор мощности 2000вт 220в. Диммер регулятор напряжения 220в схемы. Регулятор мощности 220в схема. Симисторный регулятор напряжения 220в схема.

Диммер схема. Диммер для светодиодных ламп 220в схема электрическая принципиальная. Схема диммера для светодиодных ламп на 220в. Выключатель с регулировкой яркости схема подключения. Проходной диммер схема подключения из 2х мест.

Диммер схема. Диммер схема подключения принципиальная схема. Диммер схема BTA-6. Диммер схема BTA 26. Диммер простая схема на bt139.

Диммер схема. Принципиальная схема диммера 220 вольт. Регуляторы напряжения и мощности схемы. Схема диммера регулятора напряжения. Схема регулятора напряжения 220в на трансформаторе.

Диммер схема. Fibaro Dimmer 2 схема. Диммер для вентилятора 220в схема подключения. Схема подключения вентилятора через диммер. Схема подключения диммера к вентилятору.

Диммер схема. Схема диммера для ламп накаливания на 220в. Регулятор освещения для ламп схема. Диммер для ламп накаливания 220в схема подключения. Схема регулятора яркости ламп накаливания.

Диммер схема. Диммер для ламп накаливания 220в схема. Регулятор напряжения для лампы накаливания 220в. Triac диммер схема. Регулятор напряжения для настольной лампы 220в.

Диммер схема. Диммер регулятор Триак. Triac диммер схема. Диммер Триак схема. Схема подключения Триак диммер.

Диммер схема. Проходной диммер Schneider Electric Atlas Design. Диммер Шнайдер электрик Atlas Design схема подключения. Проходной диммер Schneider Electric схема подключения. Проходной диммер Шнайдер схема подключения.

Диммер схема. Диммер для ламп накаливания 220в схема подключения. Диммер переключатель схема подключения. Схема подключения лампы через диммер. Схема подключения диммера 220в.

Диммер схема. Регулятор мощности 220в схема. Схема регулятора напряжения 220в 4000вт. Симисторный регулятор напряжения 220в схема. Схема регулятор мощности 1.5 КВТ 220в.

Диммер схема. Диммер для вентилятора 220в схема. Схема диммера для вентилятора на 220в. Схема диммера для светодиодных ламп на 220в. Схема диммера bt137-600e.

Диммер схема. Принципиальная схема диммера 220 вольт. Схема китайского диммера для ламп накаливания на 220в. Диммер 220 вольт схема подключения. Регулятор мощности для лампы накаливания 220.

Диммер схема. Triac Dimmer схема. Диммер Триак схема. Электрическая схема диммера светорегулятора. Диммер для вентилятора 220в схема.

Диммер схема. Диммер Шнайдер схема подключения. Схема подключения поворотно нажимного диммера. Диммер Schneider Electric схема подключения. Проходной диммер Шнайдер схема подключения.

Диммер схема. Схема включения диммера для ламп накаливания. Диммер 220в схема. Регулятор напряжения 220в на лампочку схема. Triac диммер схема.

Диммер схема. Dimmer Fibaro схема. Схема подключения выключателя для умного дома. Схема подключения выключателя умный дом. Умный выключатель Arduino.

Диммер схема

  • Вперед Сложносочиненные примеры со схемами
  • Назад Измеритель esr конденсаторов своими руками

Новые страницы

Акт отбора проб и образцов для таможенной экспертизы образец

Англ гдз 5

Английский 6 класс верещагина

Бесплатная консультация юриста по телефону в алматы

Фитинги пластиковые

Фитнес хаус на месяц

Гдз по русскому языку 6 класс ладыженская упр 505 2 часть

Как настроить магнитолу pioneer под сабвуфер

Как составить брачный договор находясь в браке на имущество образец

Какое превращение у колорадского жука

Кладовая башня нижний новгород

Математика вторая часть четвертый класс страница 55 номер 17

Метро ольховая на карте метро москвы схема

Мультяшная звезда картинка

Мужские спортивные костюмы больших

Нива шевроле цепь или ремень

Образец выполнения

Отрезок ломаная

Печка не дует в ноги ваз 2109

Повседневная жизнь и мировосприятие человека 19 века презентация 9 класс всеобщая история

Проволока х20н80

Разбор стартера камаз

Сестры уильямс какой вид спорта

Снятие стартера газель

Совкомбанк боровичи

Спорт дает дисциплину

Спортмастер великие луки каталог товаров цены

Тренировочные варианты огэ по русскому языку 2024

Туго выжимается сцепление

Вытяжка для курильщиков дома

cdn.zecar.ru