Skip to content

Фотогалерея

  • Главная
  • Контакты

Diac

DIAC - Wikipedia

Diac - qualityelectro.com

diac | Electronics Repair And Technology News

What is DIAC: Construction, Working and Application in Triggering the TRIAC

Diac | What Is DIAC | DIAC DB3 | DIAC Working

What is DIAC ? » Freak Engineer

what is diac and its characteristics diac equivalent circuit » Hackatronic

What Is DIAC » Circuitspedia.com

Diac | Comment ça marche, application et avantages

DIAC | Construction | Working and Characterstics

What is DIAC? Symbol, Construction, Working and Applications

DIAC | DIAC

O que é um DIAC? Símbolo, Operação e Estrutura – Blog Raisa

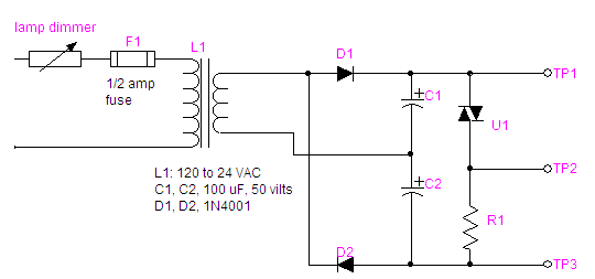
The DIAC | Thyristors | Electronics Textbook

Diac | What Is DIAC | DIAC DB3 | DIAC Working

Diac

Diac | What Is DIAC | DIAC DB3 | DIAC Working

Diac and triac semiconductor - Difference between DIAC and TRIAC ...

DIAC: What is it? (Applications & Working Principle) | Electrical4U

Diac Symbol, Construction and VI Characteristics

Diac

Diac: Operation, Applications, Testing | Electrical A2Z

DIAC construction, Working, and Uses - Electronic Clinic

DIAC - YouTube

COMO FUNCIONA UN DIAC - YouTube

EL DIAC

Working and Characteristic of the Diac | Electrical Revolution

DIAC logo png download

Study of Characteristics of DIAC

Diac Symbol, Vector symbol design. Engineering Symbols Stock Vector ...

DIAC Arbitration Rules 2022 – Dubai International Arbitration Centre

Teo O Μάστορας: How to test a Diac

Pengertian dan Fungsi DIAC Lengkap dengan Cara Mengukurnya

Sticker Diac

Día C – inspira • conecta • transforma | redhi.com

  • Вперед Ребцентр
  • Назад Восточный фасад лувра чертеж

Новые страницы

Bf3 hf

Bmw m4 2020

Чем заканчивается повесть детство

Diac

Дизайн больших помещений

Double a

Единоборств является олимпийским видом спорта

Гарднерелла у женщин причины

Гуценко

Как отрегулировать форсунки омывателя на киа сид

Как правильно заполнить анкету при приеме на работу образец заполнения для женщин менявших фамилию

Картинки день ночь утро вечер для детей по отдельности

Короткоходная кулиса ваз классика

Корса или гетц

Кусок проволоки сопротивлением 80 ом разрезали на 4 равные части и полученные части соединили

Летуаль адреса екатеринбург

Народ маори новая зеландия

Номер 1008 по алгебре 8 класс макарычев

Номер 640 по математике 5 класс виленкин

Нотация

Ост 92 0722 72

План деревенского дома симс 4

Путь в индию

Самара парк дружбы народов волгарь

Схема вязки свитера оверсайз

Спорт на дубнинской

Спуск к озеру

Внутренности курицы описание с картинками

Заняться велоспортом

Заявление на отказ от взаимодействия с третьими лицами в мфо образец

cdn.zecar.ru