Skip to content

Фотогалерея

  • Главная
  • Контакты

Дано de da dk dc dm db докажите что плоскости ekm и abc параллельны

На ребрах DA, DB и DC тетраэдра DABC... - Математика - Подготовка к ЕГЭ ...

Физматика 89. Точки А, В, С и D не лежат в одной плоскости. Медианы ...

№191. Дан куб ABCDA1B1C1D1. Докажите, что плоскости - YouTube

На сторонах угла D отмечены точки М и К так, что DM = DK. Известно, что ...

В кубе ABCDA1B1C1D1 найдите угол между прямыми AD1 и В1D1. Ответ дайте ...

№60. Две плоскости a и ? параллельны плоскости ?. Докажите, что ...

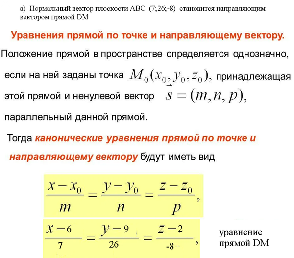
a)Составить уровние прямой DM перпендикулярной плоскости ABC б ...

1. Начертите изображение тетраэдра ABCD, выберите произволь­но точки М ...

На рисунке прямая pm пересекает плоскость a в точке m n принадлежит pm ...

16. Параллельные прямые a и b лежат в плоскости ?. Докажите, что прямая ...

a)Составить уровние прямой DM перпендикулярной плоскости ABC б ...

191. Дан куб ABCDA1B1C1D1. Докажите, что плоскости АВС1 и A1B1D1 ...

Ответы Mail: Точка D не лежит в плоскости ABC, точки E, F, G, K ...

22. Точки А и В лежат в плоскости а, а точка С не лежит в этой ...

24. Точка М не лежит в плоскости трапеции ABCD с основанием AD ...

К плоскости правильного шестиугольника ABCDEF проведен перпендикуляр DM ...

(Решено)Упр.34 ГДЗ Атанасян 10-11 класс Вариант 1 с пояснениями

a)Составить уровние прямой DM перпендикулярной плоскости ABC б ...

(Решено)Упр.24 ГДЗ Атанасян 10-11 класс Вариант 1 с пояснениями

(Решено)Упр.21 ГДЗ Атанасян 10-11 класс Вариант 1 с пояснениями

51. Докажите, что плоскости ? и ? параллельны, если две пересекающиеся ...

(Решено)Упр.103 ГДЗ Атанасян 10-11 класс Вариант 1 с пояснениями

Презентация на тему: "Рекомендации к решению задач 55, 56, 57 (для тех ...

60. Две плоскости &alpha и ? параллельны плоскости ?. Докажите, что ...

Точки О, К, Р и F - соответственно середины ребер AC, AB, A1B1 и A1C1 ...

(Решено)Упр.103 ГДЗ Атанасян 10-11 класс Вариант 1 с пояснениями

(Решено)Упр.103 ГДЗ Атанасян 10-11 класс Вариант 1 с пояснениями

(Решено)Упр.56 ГДЗ Атанасян 10-11 класс Вариант 1 с пояснениями

  • Вперед Монтаж терракотовых панелей
  • Назад Sb560 datasheet

Новые страницы

Алибакан город карта

Что такое косвенные падежи

Дано de da dk dc dm db докажите что плоскости ekm и abc параллельны

Датчик давление во впускном коллекторе чем чистить

Football is the most popular sport in england

Фурункул причины и лечение

Гдз по алгебре номер 709

Гдз по рус языку 3 класс учебник

Годзилла картинки раскраски

Извещение о намерении продать комнату в коммунальной квартире образец

Как проверить равенство

Как сказываются на характере волевые качества человека кратко

Какая высота потолков в сталинских домах

Какой клиренс у хендай акцент

Карта села петровка приморского края

Лебединое озеро п и чайковский

Нашид для тренировки

Отметь глаголы

Печать нн

Подключение магнитолы шевроле нива

Предприятие проведение тренировка

Привет добрый день картинки мерцающие

Распиновка разъема r2 сценик 2

Распиновка стеклоподъемника гранта

Самовсасывающий насос

Тренировка чтения

Труба рехау 20

Урал 4320 электрическая схема

Валиева тренировки

Забор ковка

cdn.zecar.ru