Skip to content

Фотогалерея

  • Главная
  • Контакты

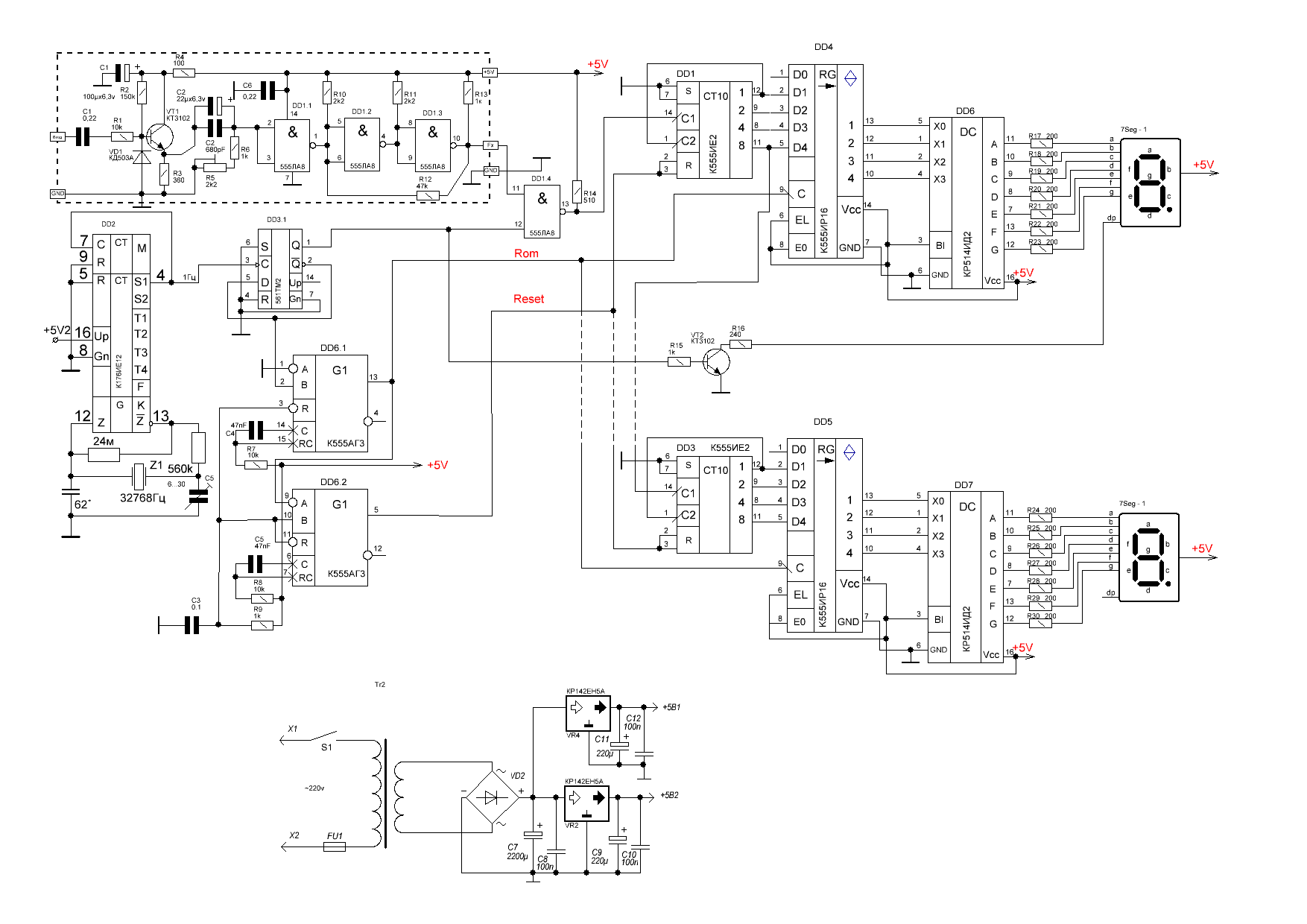
Частотомер схема принципиальная

Частотомер схема принципиальная. Цифровой частотомер схема принципиальная. Цифровой Генератор сигналов схема. Генератор сигналов на микросхеме к224уп2. Счетчик импульсов частотомер схема 4060.

Частотомер схема принципиальная. Цифровая шкала на pic16f84a схема Макеевская. Частотомер цифровая шкала с ЖКИ 1602. Цифровой частотомер схема принципиальная. Частотомер цифровая шкала с ЖКИ 1602 схема.

Частотомер схема принципиальная. Цифровой индикатор частоты частотомер 1гц-10кгц. Схема измерителя частоты частотомер. Частотомер vc3165 схема. Низкочастотный частотомер схема.

Частотомер схема принципиальная. Схема электрическая принципиальная с микроконтроллером. Частотомер с300-м1 принципиальная схема. Схема частотомера на микроконтроллере. Цифровой частотомер схема принципиальная.

Частотомер схема принципиальная

Частотомер схема принципиальная. Схема динамической индикации на микросхемах к561. Принципиальная схема цифрового омметра. Частотомер с динамической индикацией. Схема включения цифровых вольтметров измерения ёмкости.

Частотомер схема принципиальная

Частотомер схема принципиальная

Частотомер схема принципиальная

Частотомер схема принципиальная

Частотомер схема принципиальная. Схема частотомера на микросхемах к176. Схема динамической индикации на микросхемах к561. Частотомер Mastech ms6100 Эл схема. Частотомер vc3165 схема.

Частотомер схема принципиальная

Частотомер схема принципиальная. Частотомер к176ие4. Цифровой частотомер на 176ие4. Частотомер на микросхемах к561. Цифровой индикатор частоты частотомер 1гц-10кгц.

Частотомер схема принципиальная. Цифровая школачастотомера схема. Частотомер цифровая шкала схема. Цифровой частотомер схема принципиальная. Частотомер 20кгц.

Частотомер схема принципиальная

Частотомер схема принципиальная. Частотомер ч3-34 схема электрическая принципиальная. Частотомер ч3-67 схема. Частотомер с300-м1 схема. Ч3-34а схема.

Частотомер схема принципиальная

Частотомер схема принципиальная. Китайский частотомер 50мгц схема. Схема цифровой шкалы на pic16f628a. Цифровой частотомер схема принципиальная. Схема частотомера на pic16f628a с led.

Частотомер схема принципиальная. Цифровой частотомер схема принципиальная. Низкочастотный частотомер схема. Частотомер vc3165 схема. Прибор радиолюбителя-2 Генератор частотомер схема.

Частотомер схема принципиальная

Частотомер схема принципиальная

Частотомер схема принципиальная

Частотомер схема принципиальная. Схема частотомера на микросхемах к176. Аналоговый частотомер схема. Частотомер с300-м1 схема.

Частотомер схема принципиальная. Частотомер vc3165 схема. Цифровой частотомер схема принципиальная. Частотомер схема алс333. Частотомер на микросхемах к561.

Частотомер схема принципиальная

Частотомер схема принципиальная

Частотомер схема принципиальная. Схема частотомера на микросхемах к561. Цифровой частотомер схема принципиальная. Частотомер на схеме к176 прибор. Схема частотомера на микросхемах к155.

Частотомер схема принципиальная

Частотомер схема принципиальная. Схема цифровой шкалы на pic16f628a. Схема частотомера на микроконтроллере pic16f628a. Цифровая шкала на pic16f84a схема Макеевская. Цифровой частотомер схема принципиальная.

Частотомер схема принципиальная

Частотомер схема принципиальная

Частотомер схема принципиальная

Частотомер схема принципиальная

Частотомер схема принципиальная. Аналоговый частотомер схема. Схема цифровой частотомер 50мгц. Частотомер до 50 МГЦ схема. Частотомер схема алс333.

Частотомер схема принципиальная. Частотомер 1 Гц 50 МГЦ схема. Низкочастотный частотомер 10 Гц-30 КГЦ схема. Схема частотомера на микросхемах к561. Низкочастотный частотомер схема.

Частотомер схема принципиальная

Частотомер схема принципиальная. Частотомер ч3-54 схема электрическая принципиальная.. Fc250 частотомер схема. Ц300-м1 схема частотомер. Частотомер ц300-м1 схема подключения.

Частотомер схема принципиальная. Частотомер Mastech ms6100 Эл схема. Многофункциональный частотомер 0-100 МГЦ на icm7226b. Схема частотомера на микроконтроллере pic16f628a. Частотомер схема алс333.

Частотомер схема принципиальная. Цифровой частотомер 155. Цифровой частотомер схема принципиальная. Цифровой частотомер Бирюкова схема. Частотомер на микросхемах к155.

Частотомер схема принципиальная. Частотомер на микроконтроллере 16f84. Схема частотомера на pic16f628a. Частотомер 1 Гц 50 МГЦ схема. Схема частотомера на микроконтроллере pic16f628a.

Частотомер схема принципиальная

Частотомер схема принципиальная. Пробник частотомер 1ггц схема. Пробник частотомер 1ггц. Схема частотомера на 1ггц. Fc250 частотомер схема.

Частотомер схема принципиальная. Частотомер vc3165 схема. Icm7226 схема частотомера. Цифровой частотомер схема принципиальная. Icm7216dipi схема частотомера.

Частотомер схема принципиальная. Частотомер к176ие4. Частотомер на микросхемах к176. Частотомер на микросхемах к176 с платой Бирюкова. Аналоговый частотомер на 555 схема.

Частотомер схема принципиальная. Схема счетчика импульсов для намоточного станка. Частотомер к176ие4. Счетчик витков для намоточного станка схема. Цифровой индикатор частоты частотомер 1гц-10кгц.

Частотомер схема принципиальная. Цифровая школачастотомера схема. Цифровая шкала для трансивера на Ив-6. Принципиальная схема цифровой шкалы ЦШ-01. Частотомер цифровая шкала схема.

Частотомер схема принципиальная

Частотомер схема принципиальная. Блок схема цифрового частотомера. Частотомер АКИП-5102/1 структурная схема. Цифровой частотомер схема принципиальная. Структурная схема измерителя из 7 блоков.

Частотомер схема принципиальная. Частотомер цифровая шкала на ra4. Китайский частотомер 50мгц схема. Схема частотомера на транзисторах. Цифровая шкала на ардуино уно для приемника.

Частотомер схема принципиальная

Частотомер схема принципиальная

Частотомер схема принципиальная

Частотомер схема принципиальная

Частотомер схема принципиальная

Частотомер схема принципиальная

Частотомер схема принципиальная. Частотомер к155ие2. Частотомер на микросхемах к176. Схема частотомера с динамической индикацией. Частотомер на микросхемах к561.

Частотомер схема принципиальная. Частотомер на pic16f73 индикатор алс318. Частотомер на пик 16f84. Частотомер на пик 16f628a 1602. Схема частотомер 16f84.

Частотомер схема принципиальная. Частотомер цифровая шкала схема. Принципиальная схема цифровой шкалы ЦШ-01. Цифровая шкала электроника ЦШ-01 схема включения. Цифровая школачастотомера схема.

Частотомер схема принципиальная. Fc250 частотомер схема. Цифровой частотомер схема принципиальная. Частотомер на микросхеме к572пв2. Счетчик импульсов частотомер схема 4060.

Частотомер схема принципиальная. Цифровой частотомер схема принципиальная. Частотомер на пик 16f628a. Схема частотомера на микроконтроллере pic16f628a. Частотомер цифровая шкала схема.

Частотомер схема принципиальная. Частотомер на микросхемах к176.

Частотомер схема принципиальная. Схема частотомера на микросхемах к176. Частотомер на микросхемах к561. Частотомер на cd4026. Частотомер к176ие4.

Частотомер схема принципиальная. Цифровая шкала на pic16f84a схема Макеевская. Цифровой частотомер схема принципиальная. Частотомер цифровая шкала на pic16f84. Частотомер цифровая шкала схема.

Частотомер схема принципиальная

Частотомер схема принципиальная. Схема частотомера на микросхемах к176. Цифровой частотомер 155. Частотомер на к155. Схема частотомера на микросхемах к561.

Частотомер схема принципиальная

Частотомер схема принципиальная. Частотомер на схеме к176 прибор. Схема частотомера на микросхемах к176. Схема частотомера на микросхемах к155. Цифровой частотомер 155.

Частотомер схема принципиальная

Частотомер схема принципиальная

Частотомер схема принципиальная

Частотомер схема принципиальная. Схема частотомера на микросхемах к176. Частотомер к176ие4. Частотомер схема алс333. Частотомер цифровой ЧЦ-1 схема.

Частотомер схема принципиальная

Частотомер схема принципиальная. Схема счетчика импульсов cd4026. Частотомер на микросхемах к176.

Частотомер схема принципиальная

Частотомер схема принципиальная. Частотомер на к155. Частотомер ф5035 схема. Частотомер на 155 серии с переключателем МГЦ.КГЦ.Гц. Частотомер ф433/3 схема.

Частотомер схема принципиальная. Частотомер 1гц-50мгц e0330 схема. Частотомер 1 Гц 50 МГЦ схема. Цифровой частотомер 155. НЧ частотомер аналоговый схема.

Частотомер схема принципиальная. Частотомер на микросхемах к561. Вольтметр цифровой на микросхемах к155. Частотомер на микросхемах к155. Схема частотомера на микросхемах к561.

  • Вперед Как промыть гидроусилитель руля
  • Назад Прочитайте я играю ты играешь

Новые страницы

C2002 speed controller схема подключения

Частотомер схема принципиальная

Что такое результативность проекта

День летнего спорта

Доверенность на представление интересов в миграционной службе образец

Фум лента леруа мерлен

Гдз по русскому 408 7 класс

Гдз по русскому за 6 класс баранов

Иллюстрации к сказке мойдодыр чуковского картинки для детей

Используя схему функции культуры подготовьте развернутый

Как написать шапку заявления в прокуратуру образец

Колеса даром чистополь

Компания софтлайн

Краны и фитинги для полипропиленовых труб

Лечение озокеритом показания

Математика 6 класс впр образец ответы и решение

Можно ли при артрите заниматься спортом

Можно ли заниматься спортом после ботокса

Образец речи для защиты курсовой работы

Pioneer настройка звука

Полимериум промывка

Проект про город ульяновск 2 класс окружающий мир

Промывка труб гидродинамическим способом

Распиновка датчика скорости приора с эур

Рекуррентно

Саньенг кайрон клиренс

Схема кораблик из бумаги пошагово

Тишинка москва

Тренировочные варианты огэ химия 2024 с ответами

Вашингтон отель турция

cdn.zecar.ru