Skip to content

Фотогалерея

  • Главная
  • Контакты

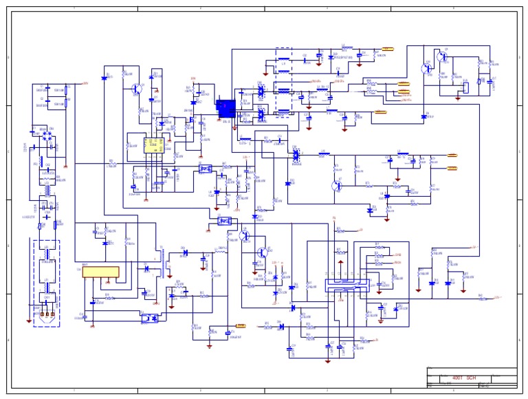
Cg d21p 6 схема qori 450w

Cg d21p 6 схема qori 450w

Cg d21p 6 схема qori 450w

Cg d21p 6 схема qori 450w

atx CG-D21P-6 - Схемы - 3 - MSconfig.ru

Блок Питания Qori 450w – Telegraph

atx CG-D21P-6 - Схемы - 3 - MSconfig.ru

Cg d21 схема

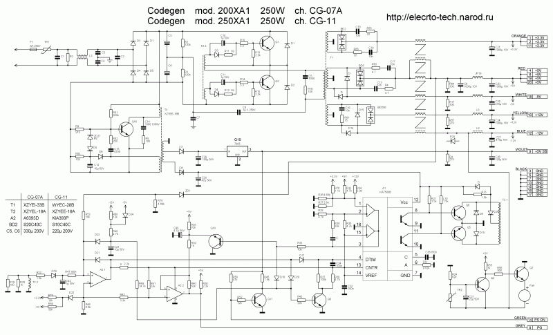
Codegen 400w cg d21p 3 ремонт схема

22F 20z схема: PowerMaster PM(P4) 350W P ( ) — Мир Антенн — Спутниковое ...

Купить БП Qori 450W (450W, ATX 2.2, 80mm fan, 24+4, 2xSATA, 2xMolex ...

Codegen 400w cg d21p 3 ремонт схема

Codegen 400w cg d21p 3 ремонт схема

Добавлю вариант дежурки с шасси CG-D21P-6 Достаточно надежна, от ...

Codegen 400w cg d21p 3 ремонт схема

Codegen 400w cg d21p 3 ремонт схема

Codegen 400w cg d21p 3 ремонт схема

Блок питания Qori 450W | Festima.Ru – частные объявления

Купить блок питания 450W Codegen QORi 450CG в Минске - Комплектующие на ...

Codegen 400w cg d21p 3 ремонт схема

Codegen 400w cg d21p 3 ремонт схема

Схемы компьютерных блоков питания ATX и AT. Cборка № 7

Codegen 400w cg d21p 3 ремонт схема

Top 53+ imagen descargar diagramas de fuente de poder atx - Abzlocal.mx

Блок питания qori 450 W | Festima.Ru - Мониторинг объявлений

Fuente PC EuroCase ST-600 - Placa CG-D21P-3 - YoReparo

codegen 350w atx 2.03(p4) не запускается(не решено) | ROM.by

Схемы компьютерных блоков питания ATX и AT. Cборка № 7

БП АТХ + Atmega8 + LCD1602 + энкодер. - Страница 9 - Форум

Принципиальная схема монитора

Переделка Бп Realpower 350W В Лабораторный - Песочница (Q&A) - Форум по ...

KOMATSU D21P-6 | Online Auction Results | EquipmentFacts.com

Ремонт и налаживание ДЕЖУРОК всех типов (Part 2) | ROM.by ... BIOS4

Переделка Бп Realpower 350W В Лабораторный - Песочница (Q&A) - Форум по ...

Схема автомагнитолы first фото

Принципиальная схема монитора

  • Вперед В тетради схематически изобразите земной шар подпишите
  • Назад Образец листа заверителя дела образец заполнения

Новые страницы

4559

Авария а метро

Цепь грм признаки износа

Desport когда откроется

Добавки спортивное питание

Как нарисовать дизлайк из бравл старса

Картинки коты воители снежок

Картинки на аву стандофф 2 аниме для пацанов

Клон 2 серия смотреть онлайн

Колизей фитнес клуб челябинск

Команды дота 2 киберспорт

Коробейникова юлия

Манометр экм100вм

Медведь из за кустов картинка

Напиток узо

Образец заполнения анкеты в китай

Почтовая опись документов образец скачать в word

Протокол заседания комиссии по проверке знаний по охране труда образец

Расклады на таро тота схемы

Рецепты салатов из капусты

Регулировка клапанов ниссан альмера классик

Решебник по математике рабочая тетрадь 2

Резец топорик для резьбы по дереву размеры и чертеж

Ритц карлтон москва

Русский упр 291 9 класс

Схема митсубиси паджеро спорт

Схема соединения шина

Спортивный костюм женский купить в спб

Вышивка крестиком создание схем

Замена масла в гуре киа рио

cdn.zecar.ru