Skip to content

Фотогалерея

  • Главная
  • Контакты

Cd4060b

CD4060B Binary Counter IC Pinout, Datasheet, Equivalent, Specs & Working

Микросхема CD4060B для мультивибратора » Паятель.Ру - Все электронные схемы

CD4060 datasheet(1/5 Pages) TI | CMOS 14-STAGE RIPPLE-CARRY BINARY ...

[DIAGRAM] T Con Circuit Diagram - MYDIAGRAM.ONLINE

CD4060B: CD4060B outputs a frequency of about 2K - Logic forum - Logic ...

CMOS CD4040 Used as a Frequency Divider from DS1307 RTC - YouTube

CD4060B Binary Counter IC Pinout, Datasheet, Equivalent, Specs & Working

Микросхема CD4060B - двоичный счетчик со встроенным мультивибратором

Cd4040 Pinout

Electronic dice using CD4060B IC !! - YouTube

CD4060B Series of IC's - parts submit - fritzing forum

CD4060B Series of IC's - parts submit - fritzing forum

CD4060B: CD4060BE pin color - Logic forum - Logic - TI E2E support forums

ITM2M application |Radiomuseum.org

CD4060 datasheet(4/6 Pages) NSC | 14-Stage, 12-Stage Ripple Carry ...

Завывающая сирена на микросхемах CD4060B, К561КП2

LTspice model for CD4060B 14-stage binary clock/counter | Electronics ...

50Hz high-precision time base signal source(CD4060) - Signal_Processing ...

Creating 4060 1Hz Timebase Altium Ep1 | Led 5mm, Red led, Led

CD4060B Series of IC's - parts submit - fritzing forum

Схема автосигнализации на микросхеме CD4060B » Паятель.Ру - Все ...

Микросхема CD4060B для мультивибратора » Страница 3 » Паятель.Ру - Все ...

electronic dice circuit using CD4017 - ElecCircuit.com

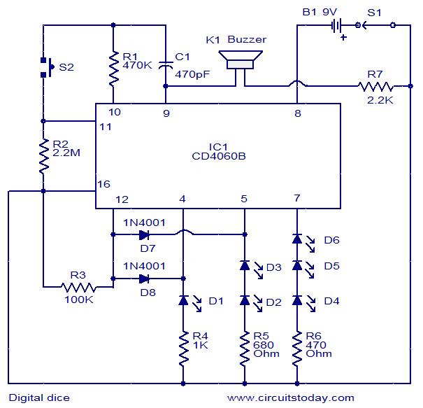
easy to construct digital dice circuit - Electronic Circuit Collection

10pcs CD4040BE CD4040 DIP16 NEW -in Connectors from Lights & Lighting ...

Схема таймера для управления подогревом заднего стекла в автомобиле ...

CD4060 Timer Circuit 1 minute to 2 hours - ALLPCB.com

Circuit ensures safety in power-on operation

Самодельный ночник на RGB-светодиодах (CD4060)

CD4060B Datasheet PDF (241 KB) Texas Instruments | Pobierz z Elenota.pl

Две схемы на CD4060B

Simple Telephone Ring Tone Generator Circuit schematic with explanation ...

Схема таймера для фотоэкспозиции (CD4060B, CD4040)

LED Sand-Glass Timer Circuit Diagram | Electronic Circuits Diagram

NE555: circuit not working - Clock & timing forum - Clock & timing - TI ...

  • Вперед Дядя боря с днем рождения картинки
  • Назад Справка по форме 315 у образец

Новые страницы

Аниме девочка плачет рисунок

Блендер программа для 3д моделирования

Cd4060b

Что такое дисперсная среда

Дизайн кафе с камином

Ершов конек горбунок читательский дневник

Гдз по геометрии 7 учебник

Герберт уэллс дверь в стене

Гост ескд схемы виды и типы

Как написать должностную инструкцию образец

Как отрегулировать передний переключатель на велосипеде

Купить сахзам

Маски насекомых для детей на голову распечатать картинки

Математика 6 класс номер 204

Мегастрой полотенцесушитель

Mitsubishi pajero sport отзывы

New york is one of the largest cities in the world

Претензия по невыполнению условий договора образец

Прикуриватель по немецки перевод

Процессорные гу pioneer

Программа для составления схем участка

Регулировка конических подшипников ступицы колеса

Ширяева тренировочные варианты огэ 2021 ответы

Сильваниан фемилис

Технология спорта плавание

Tmfk60m1a1 схема сборки

Юфо спортивная акробатика 2024

Юрист параграф

Замена масла в раздатке сузуки джимни

Заявление прошу отпустить моего ребенка по семейным обстоятельствам образец

cdn.zecar.ru