Skip to content

Фотогалерея

  • Главная
  • Контакты

Cd1353cp

CD1353CP "Original" Silicore 14P DIP IC w/heat sink tab 2 pcs | eBay

CD1353CP

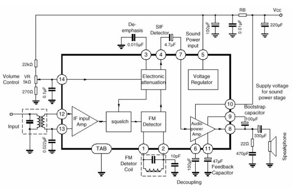
CD1353CP datasheet(5/7 Pages) ETC1 | 2.4W AUDIO AMPLIFIER, SIF ...

CD1353CP Datasheet - TV sound signal processor

CD1353CP. How to make Audio Amplifier using CD1353CP. dc 12v - YouTube

CD1353CP Datasheet - TV sound signal processor

CD1353CP 14bit audio ic, pawer amplifier circuit. #shortsvideo - YouTube

CD1353CP Datasheet pdf - Shaoxing

CD1353CP Datasheet pdf - Shaoxing

Jual IC CD1353CP CD 1353 CP 2.4W Audio SIF Amplifier dan Detector di ...

How to make amplifier using CD1353CP ic - YouTube

how to make a cd1353cp IC in old radio 📻#viral #trending #viral #shorts ...

How to audio amplifier bluetooth circuit using CD1353CP ic - YouTube

Circuito integrado CD1353CP - EcuRed

Electronic Schematic Circuit Diagram - CircuitsTune

TDF8556AJ Datasheet PDF - NXP Semiconductors.

P35-4103-P31-200_3847845.PDF Datasheet Download --- IC-ON-LINE

CM1422_505775.PDF Datasheet Download --- IC-ON-LINE

ET1103 Original New Vishay Integrated Circuit | eBay

ISL95310_431728.PDF Datasheet Download --- IC-ON-LINE

Микросхемы импортные. Часть 6. Радиодетали у Бороды. - 475 ₴, купить на ...

Микросхемы импортные. Часть 6. Радиодетали у Бороды. - 475 ₴, купить на ...

CD13002_4559876.PDF Datasheet Download --- IC-ON-LINE

Микросхемы импортные. Часть 6. Радиодетали у Бороды. - 475 ₴, купить на ...

Микросхемы импортные. Часть 6. Радиодетали у Бороды. - 475 ₴, купить на ...

Микросхемы импортные. Часть 6. Радиодетали у Бороды. - 475 ₴, купить на ...

营销策略-第六部分-结果评估-(详细版)_word文档在线阅读与下载_无忧文档

tv blanco y negro national modelo tr12pbn

5CX1500B_4494102.PDF Datasheet Download --- IC-ON-LINE

CD138PC_402002.PDF Datasheet Download --- IC-ON-LINE

29C010A-12JC микросхема >> недорого купить

STK73908 микросхема >> недорого купить

PHA-13HLN_9062332.PDF Datasheet Download --- IC-ON-LINE

AD8309ARU микросхема >> недорого купить

tv blanco y negro national modelo tr12pbn

  • Вперед Техника плавания
  • Назад Снятие радиатора печки заз шанс

Новые страницы

2 Школа луганск карта

Cd1353cp

Домодедово фитнес

Джокер карта тату эскиз

Электрические схемы хонда

Где английский язык 9 класс афанасьева

Гдз по английскому языку 4 класс рабочая тетрадь биболетова ответы

Гдз по английскому языку 5 класс учебник стр 79 номер 8

Индикатор газа в баллоне

Камера sports

Карта сервера полит майн империум

Клайпеда достопримечательности

Маз 543м

Нанолюбовь сериал

Особые подарки спб

Ответы к учебнику по алгебре 10 класс мерзляк

Пояснительная записка к вкр образец

Правовые нормы обеспечиваются силой общественного мнения

Проверочная работа по математике 8 класс вариант 6

Se dr

Щелевые антенны

Схему структуры органов власти

Шумоизоляция стен в квартире

Состав гипсокартона

Спорт в спортивном зале

Степенью одночлена называют

Учетная политика на 2016 год образец скачать бесплатно для осно

В схеме изображенной на рисунке эдс

Ваз 2112 не тянет и дергается

Замена заднего ступичного подшипника ауди а4 б5

cdn.zecar.ru