Skip to content

Фотогалерея

  • Главная
  • Контакты

Cc0805jrx7r9bb104

CC0805JRX7R9BB104-YAGEO-SMD Multilayer Cap Ceramic 0.1uF 50V X7R 5% Pad ...

CC0805JRX7R9BB104 YAGEO | Capacitors - LCSC Electronics

0.1 Mf CC0805JRX7R9BB104 Yageo SMD Chip Capacitor at Rs 0.50/piece in ...

CC0805JRX7R9BB104 YAGEO | C111492 - LCSC Electronics

CC0805JRX7R9BB104 | Condensateur céramique multicouche, CMS, 100nF, 50V ...

CC0805JRX7R9BB104 Yageo Конденсаторы керамические, цена, купить в ДКО ...

CC0805JRX7R9BB104 Yageo Конденсаторы керамические, цена, купить в ДКО ...

MR051A222FAA | Kyocera AVX | Multilayer Ceramic Capacitors MLCC ...

LPC2148FBD64 - 深圳市欧和宁电子有限公司

TLP291-1 - 深圳市欧和宁电子有限公司

PLC System at Rs 86210.00/piece | PLC Industrial Automation in ...

PIC18F45K20-I/PT - 深圳市欧和宁电子有限公司

PLC System at Rs 86210.00/piece | PLC Industrial Automation in ...

K4B4G1646E-BYKO - 深圳市欧和宁电子有限公司

MGA-24106-TR2G - 深圳市欧和宁电子有限公司

WSPR-beacon - OSHWLab

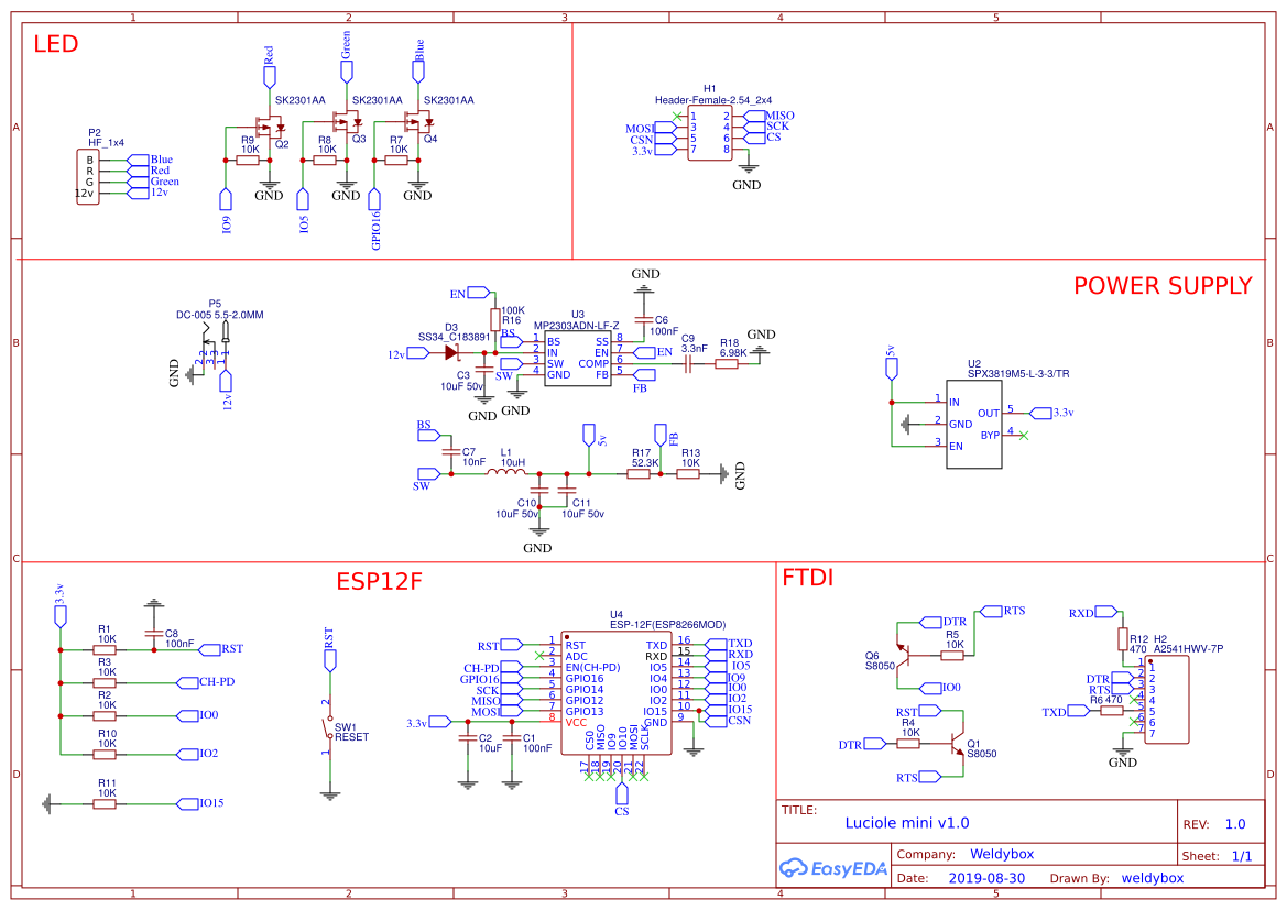
Luciole mini v1.0 - EasyEDA open source hardware lab

Low-speed pixel poi - EasyEDA open source hardware lab

CH340G - 深圳市欧和宁电子有限公司

STM8L152C8T6 - 深圳市欧和宁电子有限公司

SN74LVC125APWR - 深圳市欧和宁电子有限公司

SN54HC32J - 深圳市欧和宁电子有限公司

yageo国巨贴片电容通用型号全系列供应 - 东莞市超翔电子有限公司

G6A-2AB - 深圳市欧和宁电子有限公司

SI4463-B1B-FM - 深圳市欧和宁电子有限公司

Low-speed pixel poi - EasyEDA open source hardware lab

[YAGEO] AC0603JR-07100KL 수동부품 > Resistor > 칩저항 (주)엘레파츠 - 엘레파츠

WSPR-beacon - OSHWLab

WP9294QBC/G - 深圳市欧和宁电子有限公司

SN65HVS882PWPRG4 - 深圳市欧和宁电子有限公司

SI4012-C1001GT - 深圳市欧和宁电子有限公司

Low-speed pixel poi - EasyEDA open source hardware lab

W25Q32FVZPIG - 深圳市欧和宁电子有限公司

深圳市欧和宁电子有限公司 - 电子元器件商城

CC0805KRX7R8BB104 / Yageo

  • Вперед Мария владимировна с днем рождения картинки
  • Назад База отдыха в тамбове челнавка

Новые страницы

Антидопинговый тест для спортсменов

Библиотечная карточка на книгу образец

Бисероплетения схемы видео

Bmw 530d gt

Большое медвежье озеро северной америки

Что не относится к спортивным видам гимнастики

Двух крестом схемы

Электросталь стеклолюкс

Гдз по русскому языку 6 класс ладыженская 2 часть упражнение 577

Геометрия восьмой класс номер 572

Какое масло лить в коробку лачетти

Каучуковая изоляция в рулонах st k flex

Логотип москвича

Минусинский собор

Настройка педали сцепления

Натусик с днем рождения прикольные смешные картинки

Образец дополнительного соглашения об изменении наименования организации

Образец препроводительной ведомости

Печать на вафельной бумаге фото

Разборка моторчика печки лачетти

Реле регулятор 13 3702 01 схема подключения

С днем рождения шеф повару мужчине картинки

Семья афониных состоит из шести человек

Схема и описание узора колосок

Схема органы грудной полости

Сочинение 10 класс преступление и наказание

Солнечный монитор последние изображения

Товарная структура экспорта

Установка цепей грм змз 409

В каких продуктах кальций

cdn.zecar.ru