Skip to content

Фотогалерея

  • Главная
  • Контакты

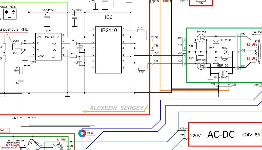
Блок питания пуш пул схема

Lp 340 блок питания схема

Схема блока питания на микросхеме тл494

Схема включения описание

Блок питания | Festima.Ru – частные объявления

Импульсный блок питания. Трансформатор от АТХ | Полезный сайт Ac ...

Блок питания для подключения автомобильного усилителя

Блок питания | Festima.Ru – частные объявления

РадиоКот :: Бесперебойник

Тесла 122 кГц с индуктором в резонансе, со средней точкой и питанием от ...

brodox - Blog

Как работает ir2153

Что такое пуш пул

Как сделать самому импульсный блок питания

Генератор высокой частоты схема своими руками

Средство для мытья посуды ЛЮБАША 500 мл Лимон пуш-пул 604778 - выгодная ...

"Bpmn диаграмма как строить"

Изготовление пресс-форм для крышки пуш-пул – ПРОИЗВОДСТВО ПРЕСС-ФОРМЫ ...

пуш пул на ir2153 с регулируемой длительностью и скважностью меандра ...

Схема пуш пул

IR2153 Switch Mode Power Supply For Power Amp, 500W, +-50Volts Dual ...

Импульсные блоки питания схемы расчеты

Импульсный блок питания на IR2153. Часть 1 - сборка и описание работы ...

Блок питания с шим на мосфете: Импульсный блок питания 250 Ватт — Мир ...

Red-Resistor.ru - Ультразвуковая ванна

Пуш пул схема

Синхронизация блока ТВС от одного из плеч Пуш Пул в СЕ генераторе на ...

Полумостовая схема преобразователя - Схемы

Пуш пул схема – Telegraph

שרטוט דוגמא: אודי [קובץ מצורף: JPG]

Импульсный блок питания своими руками (простые и мощные схемы): расчеты ...

Мостовая , Полумостовая И Пуш-Пул Схема - Питание - Форум по ...

turbohtml.pl - kod

Tool Electric: Модуль управления преобразователем на KA7500 (TL494) из ...

Устройство электросталеплавильных цехов. Технологическая схема работы ЭСПЦ.

Разработка и монтаж лабораторного стенда на основе преобразователя ЭТ6 ...

  • Вперед Бежит бачок омывателя
  • Назад Название выставки рисунков к 23 февраля

Новые страницы

Ak4118

Аквабур карта глубин скважин артезианских

Business auth alfabank ru passport

Eurovision sport

Грибная прель что это

Имение амфитеатр гладиатор

Как ватт перевести в вольт

Карта осадков балахна нижегородской области

Кемпинг истра

Крепление для радиаторов отопления настенные

Меган уфа

Мотивация в физической культуре и спорте

Образец резюме графического дизайнера

Ответы тренажер по математике 3 класс

Парк миниатюр в алуште

Правила спортивной площадки

Пушкин обои

Работа копирайтером онлайн

Разобрать предложение и составить схему

Рисование карандашом пошагово

Счетчик электроэнергии

Схема оповещения при чс образец

Синквейн на тему углеводы

Спортивный воин

Стабилизированные

Тренировочные схватки на 37 неделе

Трофи tsp10 схема

Выделение долей по материнскому капиталу образец

Заполните пробелы в схеме укажите основания выделения видов семей в каждом случае обществознание

Заявление о составлении мотивированного решения суда в мировой суд образец

cdn.zecar.ru