Skip to content

Фотогалерея

  • Главная
  • Контакты

Bfs17

[100szt] BFS17 1GHz NPN 15V 50mA SMD-SOT23 NXP TVSAT-SHOP

BFS17 unstable demo - YouTube

BFS17

SUPERFICIAL BFS17 - Elecsur - ventas de componentes electrónicos en lima

BFS17

(25 PCS) BFS17 PHILIPS Trans GP BJT NPN 15V 0.025A 3-Pin TO-236AB | eBay

Metal Detector Circuit With Diagram And Schematic, 48% OFF

BFS17 NPN Transistors(BJT) 25V 25mA 1GHz 90 SOT-23/SC-59 marking E1 ...

BFS17 Datasheet_PDF文件下载_芯片资料查询_维库电子市场网

BFS17 datasheet(2/6 Pages) PHILIPS | NPN 1 GHz wideband transistor

BFS17 datasheet

BFS17 silicon NPN transistor - Philips

(25 PCS) BFS17 PHILIPS Trans GP BJT NPN 15V 0.025A 3-Pin TO-236AB | eBay

BFS17 SMD inelsc.pl

BFS17 NPN Transistors(BJT) 25V 50mA 1GHz 20~150 SOT-23/SC-59/SMT3 ...

X-ray diffractograms of used BFS17.5-60, BFS30-60, Fe/BFS17.5-60, and ...

BFS17,215 транзистор >> недорого купить

Bfs17 Rohm | PDF

脆弱拟杆菌及脆弱拟杆菌BFS17的特异性新分子靶标及其快速检测方法

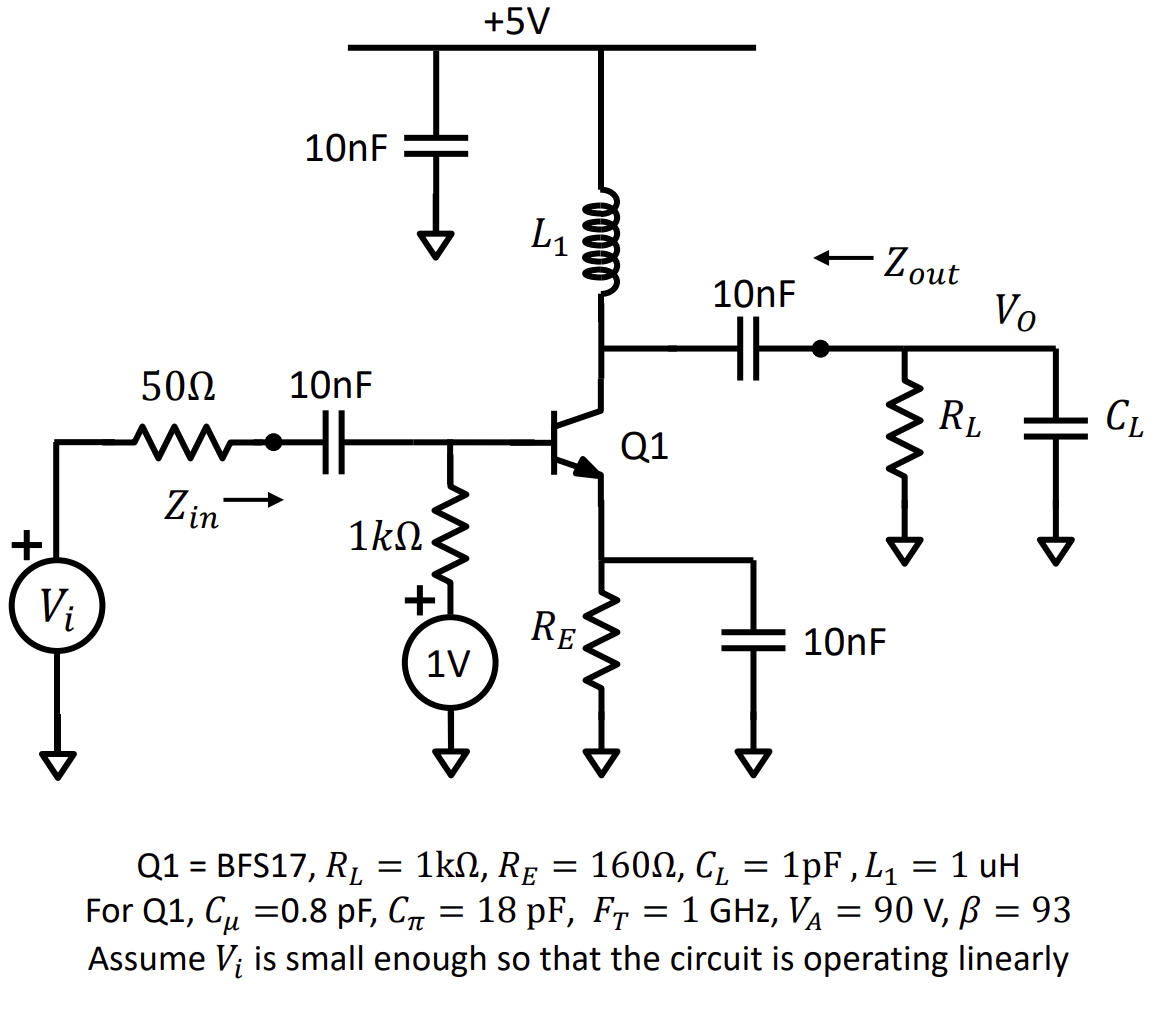
Solved Q1=BFS17,RL=1kΩ,RE=160Ω,CL=1pF,L1=1uH For Q1, | Chegg.com

Installing the G4HUP PAT on the FT-817 – Daniel Estévez

Bfs17 Транзисторы и микросхемы новые запечатаные | Festima.Ru ...

BFS17,215 транзистор >> недорого купить

Free Shipping BFS17HTA TRANS RF NPN 15V 25MA SOT23 3 BFS17 17H 10PCS ...

Solved Q1=BFS17,RL=1kΩ,RE=160Ω,CL=1pF,L1=1uH For Q1, | Chegg.com

vhf circuit Page 2 : RF Circuits :: Next.gr

10pcs BFS17 BFS17A SOT 23 high frequency transistor new original SMD ...

20pcs BFS17A SOT23 BFS17 SOT-23 SMD 25V 25MA 8GHZ NEW

50PCS BFS17 BFS17A SOT 23|Transistors| - AliExpress

04KN009 - Micro Circuit Replacement

20PCS-50PCS-100PCS-1000PCS-New-original-BFS17T116-BFS17-Bipolar ...

10pcs BFS17 BFS17A SOT 23 high frequency transistor new original SOT23 ...

一株缓解肠易激综合征及肠道高敏的脆弱拟杆菌BFS17及其应用

BFS17 SMD NPN 15V 0.025A 2.5GHz SOT23 - SklepElektroniczny

BFS17 BFS17A SOT 23 고주파 트랜지스터 10PCS, 새로운 오리지널 SOT23|반도체 집적회로| - AliExpress

  • Вперед Дачный домик из пеноблоков
  • Назад Образец акта проверки пожарных кранов на водоотдачу образец

Новые страницы

Автопровод

Bfs17

Дальнобойщики в кафе

Диодного моста

Доверенность ростехнадзор от юридического лица образец

Фитнес аэробика сайт

Игольница своими руками схемы

Калужская рыбалка поклевка

Картинки с днем рождения однокласснику мужчине прикольные и смешные

Кран шаровый с электроприводом

Лечение кишечной инфекции у взрослых

Луна освещала

Lx8383a

Мультик witch

Образец жалобы в роспатент

Перемотка электродвигателей в ростове на дону

Подключить реле

Распиновка предохранителей ваз 21 0 6

Рассвет на москве реке урок музыки 4 класс презентация

Решить русский язык 2 класс учебник

Royal caribbean international

Сантехнический прибор

Semelab

Схема вязки для девочек

Щетки стеклоочистителя hella отзывы

Силовой бампер на ниву размеры

Сколько раз заниматься спортом

Тренинг суицидального поведения

Установить фаркоп на автомобиль в спб

Здесь есть кто нибудь на английском

cdn.zecar.ru