Skip to content

Фотогалерея

  • Главная
  • Контакты

Atmlu

Circuito Integrado ATMLU 826 = X 24C 01 - Eletropeças

10 Uds ATMLU952 02B ATMLU952 DIP 8 AT nuevo y original|Chips de ...

Circuito Integrado ATMLU 826 = X 24C 01 - Eletropeças

24C32 Entegre ATMLU 712 32C1 I 11,13 TL I Hatfon Elektronik Güvenceli ...

ATMLU206-AT24C256B-PU-ATMLU206-2ECL-DIP8-IC-Jinmao-Long-Electronics.jpg

Kicad 7 PCB 設計或修改直播2-E22-900M30S/E22-900M22S (SX1262) SMD to DIP 轉接板(RA ...

Sezar Azpilicueta | Erman Yaşar - YouTube

ATMLU506 08CM集成电路存储器芯片ATMLU_虎窝淘

Memória 93 C 46 = ATMLU 10646D - Eletropeças

93C46 AT93C46D PU 46D 1 DIP 8 ATMLU|atmlu| - AliExpress

Tata Steel 🆚 Jamshedpur FC Reserve // JSA Premier division league ...

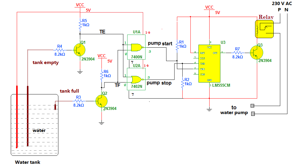
Controlador simples de nível de água do tanque suspenso sem MCU ...

bdoin - YouTube

Anime lovers - YouTube

10PCS ATMLU950 2EB 1 ATMLU950 DIP 8 EPPROMATMLU New and original ...

qXGK1K7a7ihNMXlcYiAT6M1AtMlU80w5tFhi5IIiipsxmkobUUDLTpVrheJUo8DDDyn ...

1PCS ATMLU108 DIP8|1PCS ATMLU108 DIP8 | - AliExpress

1PCS ATMLU116 DIP8|1PCS ATMLU116 DIP8 | - AliExpress

20PCS AT24C256 PI27 ATMLU204|20PCS AT24C256-PI27 ATMLU204| - AliExpress

ATMLU726 01B 1PCS-in Relays from Home Improvement on Aliexpress.com ...

24C512 = AT24C512B-PU25 Code 2FB2

ATMLU826 DIP8|dip8| - AliExpress

Kit 100 peças - Circuito Integrado ATMLU134 DIP-8 (24C02) - Atmel

Atmlu 16cm B Dip-8 - Integrated Circuits - AliExpress

새롭고 독창적 인 ATMLU832 46D 1 atmlu832 dip 8 eppromatmlu|퍼포먼스 칩| - AliExpress

10pcs-ATMLU946-2DB-ATMLU946-DIP4.jpg

Gatlyn from the game T3 Arena. : r/krita

Learn Electronics and Embedded System Programming: ATMega32 Interfaces ...

Free Delivery. At93c46d-pu Import Atmlu134 46d - Integrated Circuits ...

ATMLU506 08CM集成电路存储器芯片ATMLU_虎窝淘

Page Not Found - Aliexpress.com

ATMLU516-02C-M-B-DIP8-AT24C02C-PUM-1-unidad-Original-nuevo.jpg

ATMLU826 DIP 8|Industrial Computer & Accessories| - AliExpress

Atmel Atmlu740-16b Dip8 - Other Electronic Components - AliExpress

Пир во время мебельной чумы, или Кто не рискует, тот не пьет шампанское?

  • Вперед Тонкие и толстые клеммы аккумулятора
  • Назад Кино ситилинк

Новые страницы

60N06

Atmlu

Автоэлектрик кстово

Чирали турция

Джонни арт картины

Эскиз тату с часами на руке

Гдз математике 3 класс 2 часть стр 16

Гостиница в сочи на красной поляне

Гпп электроснабжение

Хлопья fitness

Инженерных сетей

Изобразить с помощью схем

Как рисовать фламинго поэтапно

Какой налог на хендай солярис

Каковы были особенности древнерусского храмового зодчества кратко

Кроссовер с мягкой комфортной подвеской

Lan8710ai ezk

Lc 200 схема

Лечение от шума в голове

Mazda cx 9 отзывы

Меткомбанк онлайн

Образец уведомления о переходе на упрощенную систему налогообложения

Оценка квартиры после затопления

Пленочный фотоаппарат зенит

Под куполом сериал

Расчет прибыли и рентабельности

Резка бумаги в рулонах

Справка для налоговой об оплате образовательных услуг образец

Защита двигателя картера

Заявление об отмене судебного приказа по алиментам образец

cdn.zecar.ru