Skip to content

Фотогалерея

  • Главная
  • Контакты

At9933

鐵三角 AT9933USB USB 麥克風 at9933 | 金曲音響 - 金曲音響-線上購物| 有閑購物

Led driver project design for automotive applications using AT9933

Supertex AT9933 LED driver targets automotive lighting applications ...

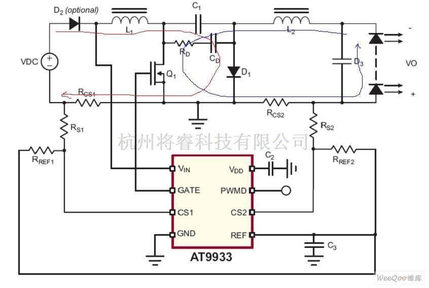
LED电路中的LED驱动芯片AT9933主要特点及应用电路图 - 将睿

Bedienungsanleitung Microchip AT9933 (16 Seiten)

AT9933, Hysteretic Boost-Buck LED Driver - Datasheet PDF

AT9933 Datasheet by Microchip Technology | Digi-Key Electronics

AT9933 Datasheet PDF - Hysteretic Boost-Buck (cuk) LED Driver

AT9933 Datasheet by Microchip Technology | Digi-Key Electronics

AT9933 - светодиодный драйвер для ... - YouTube

音效設定AT9933 win10 - YouTube

AT9933 Datasheet by Microchip Technology | Digi-Key Electronics

全减器电路图,全减器逻辑电路图,一位全减器逻辑电路图(第6页)_大山谷图库

AT9933-佛山钻石瓷砖有限公司

美的微波炉电源电路图,美的微波炉实物接线图,美的微波炉电路图讲解(第3页)_大山谷图库

Yahoo!オークション - 1円 TIFFANY&Co ティファニー エルサペレッティ...

【公司貨附發票】鐵三角 AT9933USB AT9933 電腦用麥克風 高音質單聲道麥克風 桌上麥克風 桌上型麥克風 | 蝦皮購物

(PDF) AT9933 Hysteretic Boost-Buck (Ćuk) LED Driver IC Data Sheetww1 ...

免睡攝影【鐵三角 audio-technica AT9933 USB 麥克風】 電腦 Skype 視訊會議 AT9933 | 露天市集 | 全 ...

數位小兔【鐵三角 audio-technica AT9933 USB 麥克風】 電腦 Skype 視訊會議 AT9933 | 露天市集 | 全 ...

1円スタート クラシックギター パーツ用 ペグ チューニング 6本 オープン マシンヘッド ストリング チューナー AT9933(クラシック ...

1円スタート クラシックギター パーツ用 ペグ チューニング 6本 オープン マシンヘッド ストリング チューナー AT9933(クラシック ...

小编推荐:LED升压、升降压的驱动恒流IC推荐一-电源网

AN-H58 Improving The Efficiency of A HV9930/AT9933 Controlled Boost ...

LED电路中的LED驱动芯片AT9933主要特点及应用电路图 - 将睿

Ath-250m的價格推薦 - 2021年6月| 比價比個夠BigGo

LED驱动芯片AT9933主要特点及应用电路图-LED电路-维库电子市场网

Amazon.co.jp: オーディオテクニカ AT9933USB USBコンデンサーマイク 在宅勤務/録音/動画配信/ポッドキャスト ...

『耳機+麥克風限量套裝』 鐵三角 AT9933 Pack 耳機 麥克風 套裝 公司貨 直播 實況 - 松果購物

Amazon.co.jp: オーディオテクニカ AT9934USB USBコンデンサーマイク 在宅勤務/生放送/録音/動画配信/ポッドキャスト ...

Nonisolated, Flyback LED Driver Circuit - EEWeb

Development Tools

AT9933USB的價格推薦 - 2021年3月| 比價比個夠BigGo

51单片机智能调光台灯电路原理图+程序设计 - 51单片机

mankoiyy, 線上商店 | 蝦皮購物

  • Вперед Пугачева в ресторане
  • Назад Ветер цветовая схема

Новые страницы

5 Плюсневая кость стопы перелом фото

Айфон 11 зеленый

Англез крем

Анжелика сериал

At9933

Экспериментальный образец и опытный образец различия

Гдз татарский язык 6 класс хайдарова

Кафе пикассо нижний новгород сормовский район

Как отойти от похмелья после запоя дома

Как пишется ситроен на английском

Как правильно хендай или хундай

Как сделать вкусные макароны по флотски

Маринс парк номера

Оливье оригинальный рецепт салата

Озон тревел жд билеты

Пэк доверенность на получение груза образец для ооо

Распиновка проводов магнитолы форд

Рисунок медведя на фоне российского флага

Русский язык 1 класс учебник стр 50 упр 4

Схема двухтактного усилителя

Схема ваз 21099

Шиномонтаж спб акции

Sim лоток

Сочинение рожь

Спортмастер москва сайт

Упр 386 математика 6 класс

Встроенный смеситель для душа в стену

Замена аккумулятора macbook air

Замена датчика холла ваз 2109 карбюратор

Заявление приставам о реализации имущества должника образец

cdn.zecar.ru