Skip to content

Фотогалерея

  • Главная
  • Контакты

An6884 datasheet

AN6884 LED Driver IC Pinout, Datasheet, Specs Equivalents, 47% OFF

An6884 datasheet. Микросхема AN6884: универсальный драйвер светодиодных ...

Simple Vu-Meter (AN6884) and AMP (LM386) - askix.com

Electronic Board: VU-metru simplu cu KA2284 / BA6124 / AN6884

AN6884 LED Driver IC Pinout, Datasheet, Specs Equivalents, 47% OFF

AN6884 5 Dot LED Driver - Datasheet

tarjeta de leds indicadores d señal de amplificador mitzu. pa100 - YoReparo

AN6884 LED Driver IC Pinout, Datasheet, Specs Equivalents, 47% OFF

AN6884 datasheet(4/4 Pages) PANASONIC | 5-Dot LED Driver Circuit

An6884 datasheet. Микросхема AN6884: универсальный драйвер светодиодных ...

AN6884 Datasheet pdf - Panasonic Semiconductor

AN6884 Datasheet - 5-Dot LED Driver Circuit

AN6884 LED Driver IC Pinout, Datasheet, Specs & Equivalents

Panasonic | AN6884 - Datasheet PDF & Tech Specs - Datasheets.com

AN6884 LED Driver IC Pinout, Datasheet, Specs Equivalents, 47% OFF

AN6884 Panasonic Semiconductor Circuit, Hoja de datos, Ficha técnica ...

An6884 datasheet на русском

Audio kit: December 2012

Индикатор уровня сигнала на микросхеме ВА6164(KA2284,AN6884)

AN6884 (KA2284) - Jak podłączyć tranzystory BC557 do sterowania ...

DATASHEET AN6884 PDF

My Life as a Tinkerer: Linksys LED Matrix (Intro)

AN6882 datasheet(3/5 Pages) PANASONIC | 7-Dot LED Driver Circuit

ka2284 based audio level indicator circuit(will use battery level ...

AN6889 Datasheet - (AN6888 / AN6889) Dual 5-Dot LED Driver Circuit

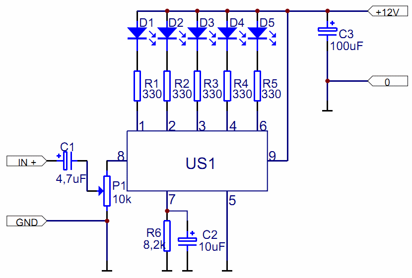
5-разрядный двухканальный светодиодный индикатор на AN6884

LED indikátor vybuzení s AN6884 - Hobbyelektro.eu

Индикатор уровня сигнала на AN6884 | 04s.ru

Индикатор уровня сигнала на AN6884 | 04s.ru

AN6884 datasheet(2/4 Pages) PANASONIC | 5-Dot LED Driver Circuit

5 LED VU meter circuit diagram using KA2284 | CircuitsTune

EVAL-AD7470CB Datasheet PDF ( Pinout ) - 1.75 MSPS/ 4 mW 10-Bit/12-Bit ...

ALL Datasheet Updates for Tyranids!! Inc. Norn Emissary, Assimilator ...

SA-62SM-Datasheet-VP_Page_1 – Vision Products

EM010-9318 Datasheet

  • Вперед Обозначение зимней резины на бриджстоун
  • Назад Заявление на питание в школе образец заполнения от родителей

Новые страницы

An6884 datasheet

Английский язык гдз пятый класс рабочая тетрадь

Asia автомобиль

Давление в колесах крета

Энергия потенциальная и кинетическая энергия 7 класс презентация фгос

Гдз по решебнику по физике 10 11 рымкевич

Гибкая подводка 3 4

Icartool ic 700

Коэффициент стабилизации стабилитрона

Математика 6 класс упражнение 1173

Миллет телеканал

Модная безрукавка схема

Номер 1146 по математике 6

Номер 779 по алгебре 8 класс

Пушка бар омск

Рабочая тетрадь по русскому 2 класс 2 часть стр 43

Расчет конденсатора для электродвигателя 380 на 220 калькулятор

Регулятор давления

Ригонда моно схема

Сантехника полипропилен

Шары вязаные крючком схемы

Схема деятельности предприятия

Скачать google photo

Сколько животных вы видите на картинке со слоном

Согласие родителей на обработку персональных данных 2023 образец

Стр 82 номер 7 математика 4 класс

Tracing a fault перевод

Ванна для антисептирования древесины своими руками

Wilo pb h089ea

Заявление на вырубку деревьев на участке образец

cdn.zecar.ru