Skip to content

Фотогалерея

  • Главная
  • Контакты

Амантадин

Амантадин - YouTube

Midantan | Buy online | Amantadine pills

Midantan (Amantadine) | Buy online

Amantadine Hydrochloride Capsules Generic Medicine | Morningside ...

Adekin 873228-Adeline

Замісна підтримувальна терапія | План лікування | Первинне призначення ...

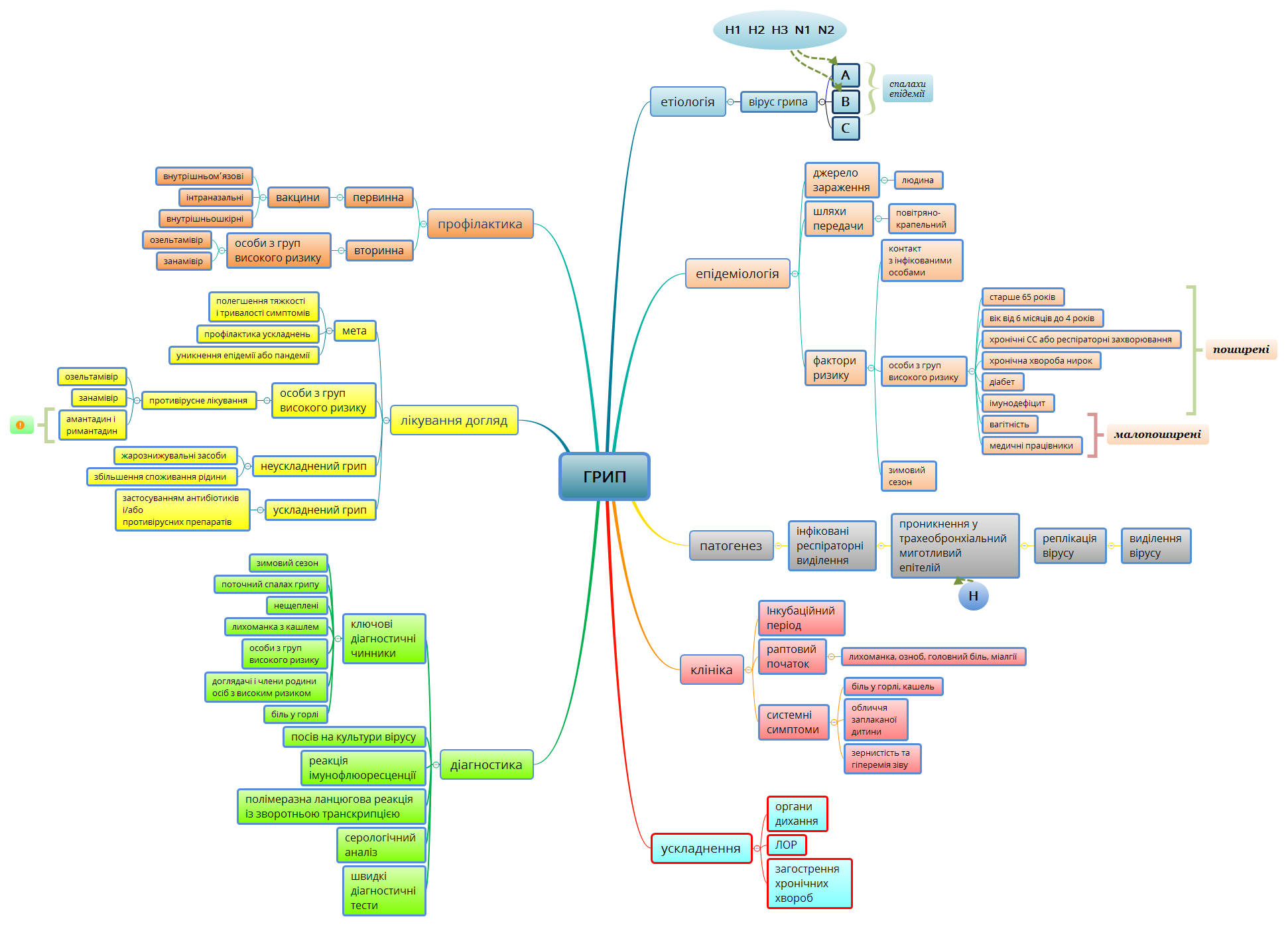
ГРИП - XMind - Mind Mapping Software

Противоэпилептические и противопаркинсонические средства - презентация ...

МИДАНТАН – Telegraph

Адреналин На Латыни Рецепт - 66 фото

Дофаминергические препараты: амантадин, бромокриптин, лисурид, каберголин

Амантин: інструкція по застосуванню, ціна в аптеках України, аналоги ...

Ингибиторы адсорбции, проникновения и депротеинизации вирусов ...

Амантадин (AMANTADIN 100 MG) - инструкция по применению лекарства ...

N04B B01 Амантадин | ATC-классификация | Компендиум

Antibiotik menyebabkan selesema biasa bertukar menjadi penyakit yang ...

Амантадин (Amantadine): описание, рецепт, инструкция

Амантадин – Telegraph

Амантадин – Telegraph

Амантадин – Telegraph

Пк Мерц Рецепт На Латыни - 64 фото

Амантадин Инструкция По Применению - cmotors

Амантадин Инструкция По Применению - cmotors

Osmolex ER / Осмолекс ER (амантадин продлённого действия)

Антивирусные препараты. Ингибиторы декапсидации вирусов - амантадин и ...

Амантадин купить в Москве, цена

Купити Мідантан (Амантадин) таблетки 100мг №100 в аптеці з доставкою по ...

АМАНТАДИН отзывы врачей отрицательные и реальные, развод или правда ...

АМАНТАДИН отзывы врачей отрицательные и реальные, развод или правда ...

Амантадин для улучшения ходьбы при рассеянном склерозе | МОСМЕДПРЕПАРАТЫ

Презентация на тему: "Противовирусные препараты.". Скачать бесплатно и ...

Мирапекс: инструкция по применению, отзывы и аналоги при синдроме ...

💊 Синдопа аналоги, купить в Ташкенте. Полная информация на Apteka.uz

В Польше предложили лечить коронавирус амантадином | ИА Красная Весна

Amantadina 50 mg / clorfenamina 3 mg / paracetamol 300 mg Medimart 24 ...

  • Вперед Манжет для унитаза
  • Назад Асфальтирование зеленоград

Новые страницы

А ц труба

Айон карта ресурсов асмодиане

Амантадин

Домашняя работа по математике 1 класс рабочая тетрадь 2

Дроссельная заслонка на лодочном моторе

Егэ в схемах и таблицах

Фэнтезийные расы

Гдз химия 7 практические работы

Гдз по математике страница 90 номер 3

Gm320

Город керчь городской пляж

Ходули цирковые

Как крепится автокресло для новорожденных

Как предупредить заболевания мочевыделительной системы

Карат 2н

Климт даная

Маральник на алтае фото

Математика 5 класс упражнение 1380

Математика 6 класс номер 1228 мерзляк полонский якир

Ниссан или хендай

Основная часть в реферате образец

Предложение с во что бы то ни стало

Простая схема импульсного блока питания

Расшифровка api sn

Реклама работа

Схема сотового усилителя

Столы германия

Тату чеширский кот эскизы для мужчин

Вентиль запорный муфтовый ду15

Заявление в суд для ознакомления с материалами дела образец

cdn.zecar.ru