Skip to content

Фотогалерея

  • Главная
  • Контакты

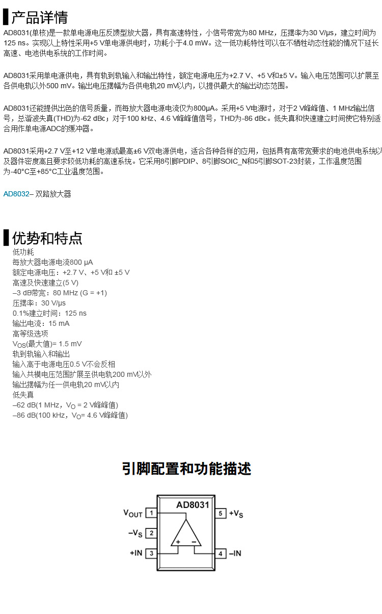
Ad8031

AD8031 Datasheet and Product Info | Analog Devices

AD8031 Datasheet_PDF文件下载_芯片资料查询_维库电子市场网

AD8031_AD8032

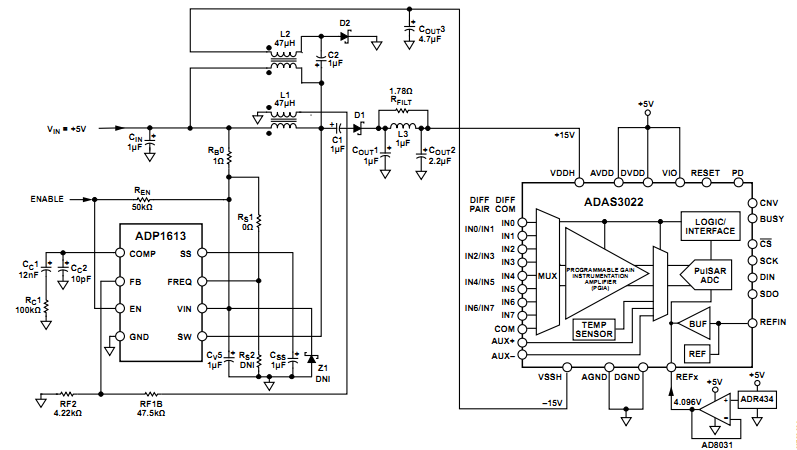
ADAS3022、 ADP1613、 ADR434和AD8031 完整的5V单电源8通道多路复用数据采集系统 - 模拟数字电子技术

16位、100kSPS的单电源低功耗数据采集系统AD7988-1 ADA4841-1 AD8032 AD8031 ADR4525 - 模拟数字电子技术

Figure 25 from AD8307 Low Cost DC—500 MHz, 92 dB Logarithmic Amplifier ...

AD8031 datasheet(1/20 Pages) AD | 2.7 V, 800 關A, 80 MHz Rail-to-Rail I ...

AD8031/AD8032. Data Sheet. ORDERING GUIDE Model1. Temperature Range ...

AD8031 PSRR Simulation in LTspice - Q&A - Operational Amplifiers ...

8031芯片,单片机(第12页)_大山谷图库

关于AD8231芯片引脚接法问题 - 24小时必答区

AD8031/AD8032是2.7V,800μA,80MHz轨对轨I/O放大器 | icspec-芯片规格书搜索工具

Any other OPAMPs as voltage reference instead of AD8031? - Q&A ...

AD8031 Datasheet - Rail-to-Rail I/O Amplifiers

AD8031/AD8032. Data Sheet. G = +1. L TO. +2.5V. RF = 0Ω R. 2.56. L ...

AD8031/AD8032是2.7V,800μA,80MHz轨对轨I/O放大器--芯三七

AD8031/AD8032是2.7V,800μA,80MHz轨对轨I/O放大器 | icspec-芯片规格书搜索工具

AD8031/AD8032是2.7V,800μA,80MHz轨对轨I/O放大器 | icspec-芯片规格书搜索工具

AD8031/AD8032是2.7V,800μA,80MHz轨对轨I/O放大器 | icspec-芯片规格书搜索工具

AD8031/AD8032是2.7V,800μA,80MHz轨对轨I/O放大器--芯三七

Audi CV Axle Shaft – Front Driver Side – Aftermarket AD8031 Surtrack AD ...

原装正品 AD8031ARTZ-REEL7 SOT-23-5 80MHz 轨到轨放大器IC芯片-阿里巴巴

在使用AD8031作为比例放大电路时发现输入为零输出会偏移300mv至700mv怎么办? - 问答 - 放大器专区 - EngineerZone

10/PCS AD8031 AD8031AR AD8031ARZ 8031A SOP-8 - AliExpress

AD8031データシートおよび製品情報 | Analog Devices

AD8031/AD8032是2.7V,800μA,80MHz轨对轨I/O放大器 | icspec-芯片规格书搜索工具

New original AD8031ARZ AD8031AR AD8031A AD8031 SOP8 operational ...

AD8031/AD8032是2.7V,800μA,80MHz轨对轨I/O放大器 | icspec-芯片规格书搜索工具

AD8031ANZ AD8031AN AD8031A AD8031 Integrated chip|Main Processors ...

protection for op amp | Forum for Electronics

高性能数据采集系统增强数字X射线和MRI的图像 - 品慧电子网

AD8031ARZ AD8031 SOP8 100% new original|new fashion ladies dress|new ...

AD8031 Datasheet and Product Info | Analog Devices

AD7357使用ADA4932-2和AD8031的可行性,是否会有阻抗匹配问题 - 问答 - 精密转换器专区 - EngineerZone

ADAD8031ARZ AD8031AR AD8031 op amp|amp guitar|amp pcbampe - AliExpress

  • Вперед При сотрясение мозга лечение
  • Назад Стерильное потомство

Новые страницы

Агро спорт

Что общего у онегина и печорина

Демонтаж и вывоз металлолома

Гдз русский язык 4 класс страница 97 номер 198

География сектора услуг мира география транспорта контурная карта 10

Как навсегда вылечить герпес

Как решить задачу по математике 5 класса

Каменные джунгли это фразеологизм

Карта осадков локоть брасовский район

Ланос замена гидрокомпенсаторов

Образец заявления в суд о выписке человека из дома без его согласия

Остеоартроз тазобедренного сустава как лечить

Панель кодовая

Пневмоцистоз

Про спорт девочек

Рельефная печать

Ремонт s tronic audi a6

Рено флюенс прыгает температура

Саяны горы презентация

Сделать спортивную страховку ребенку

Схема 2 упрощенная

Схема города фото

Схема подключения жесткого диска

Sport tv uzbekistan прямой

Станция метро крымская москва на схеме метро

Уборка участка от деревьев

Установка ксенона форд фокус 3

Виды открытого спорта

Workbook spotlight 10 класс гдз

Журнал обращений родителей в доу образец

cdn.zecar.ru