Skip to content

Фотогалерея

  • Главная
  • Контакты

800 Схема

800 схема

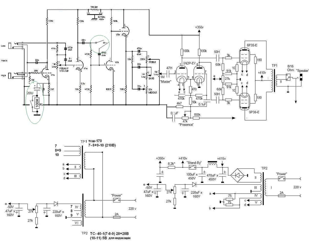
800 схема. Схема лампового гитарного усилителя Маршал на 50 ватт. Схема лампового усилителя Маршал 100 ватт. Усилитель Маршал JCM-800 схема. Ламповый усилитель УНЧ-10.

800 схема

800 схема. Усилитель Маршал JCM-800 схема. Усилитель Marshall JCM 800 схема. Маршал JCM 800 схема. Marshall JCM 800 2203 схема.

800 схема. Marshall jtm45 schematics. Marshall jtm45 схема. Marshall jvm410h схема. Схема усилителя jtm45.

800 схема. Jcm800 схема. Marshall jcm800 шасси. Marshall JCM 800 схема. Схема Маршал JCM 800 2204.

800 схема. SPS-800l-b схема. Источник питания SPS 606 чертеж. SPS 800g схема. Sps40e12 схема платы.

800 схема. Marshall JCM 800. Маршал JCM 800 схема. Marshall jmc800 схема. Marshall tsl602 схема.

800 схема. Схема микрофона BM 800. BM 800 плата микрофона. Микрофон ВМ 800 схема. АЧХ микрофона BM 800.

800 схема. Усилитель Marshall JCM 800 схема. Схема Marshall super lead 100. Ламповый усилитель jcm800. Схема Маршалл 2204 JCM 800.

800 схема. Чертеж шасси Marshall jcm800. Схема Маршал JCM 800 2204. Маршал ЖСМ 800 схема. Маршалл jcm800 схема.

800 схема. Маршал JCM 800 схема. Усилитель Marshall JCM 800 схема. Marshall JCM 800 preamp схема. Схема лампового гитарного усилителя Маршал.

800 схема. Jcm800 6v6. Маршал JCM 800 схема. Jcm800 Reverb схема. Усилитель Master Volume.

800 схема

800 схема. Marshall jcm800 схема преампа. Усилитель Marshall JCM 800 схема. Схема лампового гитарного усилителя Маршал на 50 ватт. Marshall JCM 800 преамп схема.

800 схема. Marshall JCM 800 схема. Усилитель Marshall JCM 800 схема. Маршал JCM 800 схема. Marshall JCM схема.

800 схема. Marshall jmc800 схема. Marshall JCM 800 схема. JCM 800 Tone Stack. Jcm800 печатная плата.

800 схема. MINISEL 800 схема. 45sx-65dx схема. 85dx-65sx-45dx схема. 65sx-65dx-45dx схема электрическая принципиальная.

800 схема. Телефонный аппарат Белоградчик та-900. Та-900 телефонный аппарат Белоградчик 1989. Ту 600 схема. Ту 900.

800 схема. Усилитель Marshall JCM 800 схема. Маршал JCM 800 схема. Схема усилителя Маршалл 800. Marshall jcm800 шасси.

800 схема

800 схема. Marshall JCM 800 чертежи. Marshall JCM 800 2203 схема. Усилитель Маршал 100 ватт схема. Marshall 2205 схема.

800 схема. Tba1000sq. Микросхема лм709. Tba1016. Ua709 Datasheet.

800 схема. Схема лампового Marshall 900. Marshall 2205 схема. Ламповый усилитель Маршал схема. Marshall JCM 900 схема.

800 схема. Усилитель Marshall JCM 800 схема. Усилитель Маршал JCM-800 схема. Схема лампового гитарного усилителя Маршал. Усилитель Marshall JCM 800.

800 схема. Marshall jcm800 2204 схема. Marshall JCM 800 чертежи. Схема усилителя Маршалл 800. Чертеж шасси Marshall jcm800.

800 схема. Усилитель ламповый схема Marshall. Усилитель Маршал JCM-800 схема. Marshall JCM 2000 схема. Схема лампового усилителя Маршал 100 ватт.

800 схема. Jcm800 el84. Маршалл 2204 схема. Jcm800 6п14п. Схема Маршал JCM 800 2204.

800 схема. Усилитель Marshall JCM 800 схема. Marshall 800 схема. Схема лампового гитарного усилителя Маршал. Маршал JCM 800 схема.

800 схема. Усилитель Маршал JCM-800 схема. Усилитель Marshall JCM 800 схема. Схема лампового гитарного усилителя Маршал на 50 ватт. Marshall JCM 800 preamp схема.

  • Вперед Акт испытания стеллажей на нагрузку охрана труда образец
  • Назад Гдз русский яз 5 кл

Новые страницы

Азс партнеры халва карта

Дедушка в баре

Диметилгептановая кислота

Гдз 4 класс математика бука

Гдз по химии рудзитис фельдман 11 класс

Гдз по русскому языку страница 65 упражнение 111

Как испортить психику

Как прочистить карбюратор ваз 2106

Каковы основные типы формирующихся в обществе элит

Марк кафе

Образец приказа на выдачу спецодежды в организации образец

Образец согласия собственника на регистрацию юридического адреса

Очистка колодца

Распиновка разъема магнитолы поло

Руководство мосводоканала г москва

Русская карта гта са

Схема превращений этанол этилен

Схемы веранды

Скакал заяц по болоту

Сколково мшу

Снять посуточно квартиру в прохладном

Спирея серая грефшейм

Star rs 25 4

Статуи человека

Услуги по мелкому ремонту

В чем сходство и различия мажоритарной и пропорциональной

Заглушки на канализационные трубы

Замена водительского удостоверения в ярославле

Жанр ромео и джульетта

Зона отдыха и барбекю на даче своими руками

cdn.zecar.ru