Skip to content

Фотогалерея

  • Главная
  • Контакты

6Р4п

trim 82F6F4A4 C6D5 4DCF B8EC 9BE06699BCD9 - YouTube

Разбор радиолампы 6Р4П - YouTube

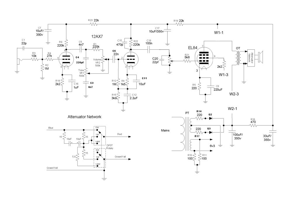
Audio Asylum Thread Printer

Vox ac4 problem, help!!! | My Les Paul Forum

GU50 – Bartola® Valves

Радиолампа 6Е1П-световой индикатор сигнала и магнитного поля. - YouTube

2.6АВС Ауди А6С4 вопрос по прогревочным оборотам . - YouTube

Alat Pemadam Api Ringan a.k.a fire extinguisher, | Fire extinguisher ...

БлогичеГ: Моя коллекция радиоламп (Пополнение 1).

Ламповый усилитель своими руками: пошаговая инструкция в 2020 г ...

Схема лампового усилителя на 6Ф3П с автоматическим смещением ...

12мм - Электровоз ВЛ80к

В дипломном проекте была выбрана – максимальная токовая защита с ...

Фонит ламповый усилитель - Ламповая техника - Форум по радиоэлектронике

Радиолампы новые | Hi-Fi.ru

Ламповое радио | Пикабу

Контент qwaz - Страница 2 - Форум по радиоэлектронике

Ламповый усилитель - Просмотр темы • VIP Форум • | Усилитель ...

Ламповый Усилитель На Гу-50 - Страница 17 - Ламповая техника - Форум по ...

Радиолампы - Sell - NewAudioportal - форум о хорошем звуке

Ламповый проигрыватель

Замена радиолампы 6Р4П

6Р4П лампа >> купить недорого

Kasetka metalowa z podwójnym dnem 6PŚR – sklep sejfEXPERT

Радиолампы - Продам радиолампы. - NewAudioportal - форум о хорошем звуке

Радиолампы - Продам радиолампы. - NewAudioportal - форум о хорошем звуке

6n3 лампа аналог

Лампа 6Н3П

6Р4П

6Р4П

6Р4П

6Р4П

6Р4П, 6Д20П, П36С, 6Н3П, 1Ц11П, 6И4П, 6Ж5П+др СССР купить в Москве ...

6Р4П

Радиолампа - пентоды 6Ж5П - Прочая электроника во Владивостоке

  • Вперед Ремонт экрана телевизора philips
  • Назад Синдром беспокойных ног народное лечение

Новые страницы

Экран на телефон

Эссен ремонт телефонов канаш

Fallout 4 карта бостона

Фитнес массаж цена

Физкультура спорт и молодежная политика

Гдз по алгебре 7 класс номер 440

Гдз по английскому языку 7 класс стр 67 упр 3

К армии пугачева присоединялись не только крестьяне но и работные люди

Какую роль бактерий играют в природе ответ

Карбюратор дааз как настроить

Логарифмы как решать

Мегарешеба математика 6

Наушники вкладыши спорт

Общество защиты прав потребителей гомель горячая линия

Пароксизмальная наджелудочковая тахикардия лечение

Переменное

По проводнику течет постоянный электрический ток на рисунке отображена зависимость величины заряда q

Разработка тренировочной программы

Рисунок на аватарку для женщины 50 лет

Схема цтп для чайников

Схема движения транспорта спб на карте

Схема плетением бисером картинки

Справка для получения кредита в банке втб пао образец заполнения

Справка от педиатра для спортивной секции образец

Стоит ли покупать паджеро спорт

Стяжечник вакансии в москве на авито

Tl074cn

Заниматься спортом вредно

Земля в виде схемы

Журнал передачи смен образец

cdn.zecar.ru