Skip to content

Фотогалерея

  • Главная
  • Контакты

2N65

Buy online 2N65 MOSFET at low cost in India from DNA Solutions

2N65场效应管参数,2N65参数规格书代换

2N65场效应管参数,2N65参数规格书代换

2N65 Datasheet - N-Channel MOSFET Transistor

2N65场效应管参数资料大全,2N65代换选型手册

2N65全新原装现货 ON TO-251_其他IC_维库电子市场网

2N65 TO252-VB VBsemi Elec | C693227 - LCSC Electronics

WXDH 2n65 MOSFET Transistor, DIP, NPN at Rs 100/piece in Mumbai | ID ...

2N65 PDF Datasheet - 650V, 2A, N-Ch, MOSFET

2N65 KOLEJNICE NA SUCHÝ ZIP 2 KS *0,3*2N65* MP1 | Aukro

Electronics Component N-channel Power Mosfet 650v Nmos 2n65 - Buy ...

WILDGOOSE WGF2N65SE 2N65, DIP, NPN at best price in Mumbai | ID ...

Smps Mosfet 2N65 heating up | Electronics Forum (Circuits, Projects and ...

2N65M, 2N65, N-Ch 650V 2A TO-252 SMDMosfet Transistör

2N65场效应管参数资料大全,2N65代换选型手册

2N65场效应管参数资料大全,2N65代换选型手册

100PCS 2N60 2N65 4N60 4N65 6N65 6N70 7N60 7N65 TO251 TO 251 -in ...

Cloueur fixation légère Alsafix PKT-2N65 | Contact BTP GROUP ACHATMAT

2N65 MOSFET, DIP, PNP at Rs 100/piece in Mumbai | ID: 2850170764873

场效应管2N65|耐压为650V|电流2A|2A650VMOS华晶微供应_电子元器件_维库仪器仪表网

供应华晶场效应管CS5N60A8HD_电子元器件_维库仪器仪表网

RCSB PDB - 2N65: Disulphide linked homodimer of designed antimicrobial ...

晶导微 D2N50 D2N65 D4N65贴片 TO-252 2N50 2N65 4N65场效应管_虎窝淘

2n65 600v 빠른 충전 금속 산화물 Fet 반도체 장비 전기 부품 - Buy 전기 부품 Product on Alibaba.com

士兰微PGS_士兰微PGS供应商

圳亨科技 ZH - 知乎

原装优势供应 FHF2N65 TO-220 原装进口现货 2N65_复合(达林顿)三极管_维库电子市场网

Manufacturer Ic Diode Triode Mosfet Transistor 2n65 To-252-251 K3530 ...

Store Home Products Feedback

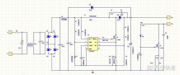
PM2301+2N65 升压方案去频闪 - 知乎

【Fast-selling】 SVF2N65F ดั้งเดิม10ชิ้น/ล็อต2N65 2A650V Field Effect TO ...

RDS-104-2N65_江苏瑞得胜电气有限公司

Pinagem - Pinout - Transistor - PNP - TIP2955 - Características - FVML

01 Transistor Mosfet Dff2n65 = 2n65 650v 2a 54w Original Oi ...

2N65-C_8499008.PDF Datasheet Download --- IC-ON-LINE

  • Вперед Схема фм антенны
  • Назад Lpw 305

Новые страницы

Автоспорт ру купить москва

Автоспорт спб купить машину

Гдз по русскому языку 8 класс ладыженская баранов белый учебник

Гибридный солнечный инвертор схема

Главный инженер руководитель проекта

Гребенка для пнд труб

Характеристика на награждение образец

Как правильно написать заявление в администрацию города образец

Каким током лучше заряжать аккумулятор

Какой карбюратор поставить на змз 402

Красивые картинки любви и страсти мужчины и женщины

Ламповый усилитель на 6п14п 6п45с схема

Ланос провалилась педаль сцепления

Логотип повара картинки

Неполное выпадение матки и влагалища

Оригами новый год схемы

Осуществите превращения по схеме cu cuso4 cu oh 2 cucl2

Отделка гипсокартоном стен

План противопожарных мероприятий на предприятии образец

Приказ на продление контракта образец рб

Ребусы по математике в картинках для 1 класса по математике

Резьборез ручной

С добрым воскресным утречком классные картинки с мудростями

Счетчики холодной воды

Синдром впв

Смеситель настенный для раковины с коротким изливом

Спортивные залы в школах нормы

Вершина автоспорта вк

Жалоба на нотариуса образец

Жалоба на вывоз мусора образец

cdn.zecar.ru