Skip to content

Фотогалерея

  • Главная
  • Контакты

27С512

27С512 - купить Харьков Украина 3v3.com.ua

Пзу Микросхема 27С512 | Festima.Ru – частные объявления

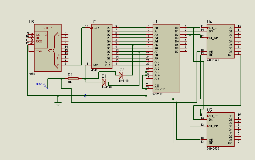
Светодиодная гирлянда на микросхеме 27с512 - Полезная Электроника

27С512 Программируемое запоминающее устройство | Festima.Ru ...

Программатор для 27С512 на CM602P | Festima.Ru – частные объявления

Программатор работает — TL866 — DRIVE2

Продам 27С512 и 27С010 - Продам-Отдам, Услуги - Форум по радиоэлектронике

Светодиодная гирлянда на микросхеме 27с512 - Полезная Электроника

Микросхемы ппзу 27с16-27с512 и подобные К573рф купить в Саратове с ...

Продам 27С512 и 27С010 - Продам-Отдам, Услуги - Форум по радиоэлектронике

Табличный автомат на базе параллельной EEPROM (на примере стиралки ...

BECKER Be1801 Bmw Bawaria C Profession - Магнитолы - Форум автомастеров ...

Продам 27С512 и 27С010 - Продам-Отдам, Услуги - Форум по радиоэлектронике

mitsubishi carisma 1997г. MPI, надо оживить любым способом ...

Удачная замена ПЛМ КР556РТ1(РТ2) на ПЗУ 27С512 в компьютере Робик - YouTube

Светодиодная гирлянда на микросхеме 27с512 - Полезная Электроника

Программатор для 27С512 — Форум про радио

Программатор для 27С512 — Форум про радио

Светодиодная гирлянда на микросхеме 27с512 - Полезная Электроника

программатор для 27С512 и т.п. - AVR - Форум ELECTRONIX

Ремонт ЭБУ Bosch Motronic 1.5.4 | CHIPECU.SITE

Программатор ПЗУ с электрическим стиранием w27c512 и им подобными ...

Бош 1.5.4 часть 3 — Lada 21093i, 1,5 л, 2002 года | тюнинг | DRIVE2

программатор для 27С512 и т.п. - Страница 2 - AVR - Форум ELECTRONIX

Renault Clio 1997 Immo - Диагностика и Ремонт - Форум автомастеров ...

Микросхема W27C512-45Z DIP28, 27С512 электрически стираемые Eprom 64Kx8 ...

Перепрошивка мозга К834 для работы с KLZE — Mazda MX-3, 2,5 л, 1994 ...

Bosch ma1.2.3 immo off Гольф3 — DRIVE2

Светодиодная гирлянда на микросхеме 27с512 - Полезная Электроника

Bosch ma1.2.3 immo off Гольф3 — DRIVE2

Перепрошивка мозга К834 для работы с KLZE — Mazda MX-3, 2,5 л, 1994 ...

USB вывод данных из ЭБУ мотора PG (Подробненько)) Ч.1 — Volkswagen Golf ...

Светодиодная гирлянда на микросхеме 27с512 - Полезная Электроника

USB вывод данных из ЭБУ мотора PG (Подробненько)) Ч.1 — Volkswagen Golf ...

программатор для 27С512 и т.п. - Страница 2 - AVR - Форум ELECTRONIX

  • Вперед Порода кур плимутрок фото
  • Назад 367 Математика 6

Новые страницы

27С512

Афанасьева 3 класс 1 часть учебник

Анекдоты про ладу калину

Девушки на заправке

Эффект кукла схема

Фэнхуан китай

Фольксваген поло седан в москве цена

Именной блокнот

Как промыть форсунки на приоре

Компания бухгалтерские услуги

Красивые птицы мира фото с названиями с четким изображением

Красный китайский дракон рисунок

Линкин парк состав группы имена

Муму тургенев сочинение

Нельзя есть до тренировки

Образец ходатайства в суд о приостановлении исполнительного производства

Одинцовский храм

Откуда берутся вши

Ответ приставам об исполнении постановления образец

Павильоны вднх в москве список

Поздравляю с 4 месяцами девочку картинки

Прогрев бетона в зимнее время

Разборка пластиковых окон

Рецепт 148 форма образец

Сбер закупки

Схема счетов

Смотреть фильм астрал 1

Сперва умножение или вычитание

Учебник английского 9 класс афанасьева 2 часть

What is the purpose of this article

cdn.zecar.ru