Skip to content

Фотогалерея

  • Главная
  • Контакты

1210 Рымкевич

Набор для вышивания Овен 1210

Табличка 30-1210 код ООН (UN) 1210

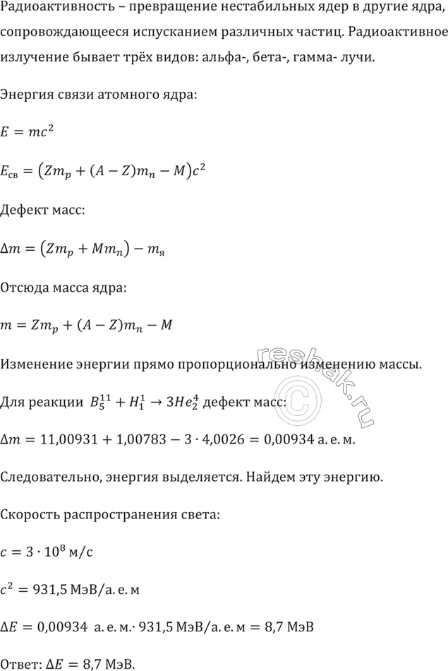
ГДЗ номер 1210 физика 10-11 класс задачник Рымкевич

Олег - 1210 - Каталог модельного агентства Whitefox

Инструкция по эксплуатации Samsung ML-1210 | 127 страниц | Оригинал

Kleit - Lenne

1210 – ARBYvida

Tanjiro Kamado (1210) – FiGPiN

DGS-1210-28 - Shwe Lamin Nagar

Max Staples 1210 - Morgan Stationery Supplier

Project 1210 Logo Vector - (.Ai .PNG .SVG .EPS Free Download)

Dgs 1210 28, LAN Capable at Rs 8700 in Mumbai | ID: 2850424914888

Законопроєкт 1210: портрет податкової реформи

LOZYSKO BK 1210

LED strip K-27-1210-24, 2700K, 93 lm/m, 1.5 W/m, IP20 (K-27-1210-24 ...

Reebok Fitness 1210 Elliptical Reviews- About Reebok 1210 Elliptical ...

1210 S Indiana Ave - 1210 S Indiana Ave unit 1803 | Chicago, IL Houses ...

K-CR-27-1210-24 LED strip, 74-96 lm/ft, IP20, (K-CR27-1210-24 ...

????? ??? - ????? ????? 9-10 ?"? | LORY ????? ??????

KWP-8KCR-1210-24 LED strip, 74-96 lm/ft, IP65, (KWP-8KCR-1210-24 ...

Отзыв о Книга "Физика. Задачник 10-11 класс" - А.П. Рымкевич | Хорошо

Вадим Полозков, 53 года, Рязань, Россия, место жительства, аккаунт ...

Бендриков Г.А. и др. Задачи по физике для поступающих в вузы | Физ-мат ...

(Решено)Упр.577 ГДЗ Колягин Ткачёва 11 класс по алгебре

(Решено)Упр.259 ГДЗ Колягин Ткачёва 10 класс по алгебре

(Решено)Упр.313 ГДЗ Колягин Ткачёва 11 класс по алгебре

(Решено)Упр.408 ГДЗ Колягин Ткачёва 11 класс по алгебре

(Решено)Упр.1225 ГДЗ Рымкевич 10-11 класс по физике Вариант 1

(Решено)Упр.456 ГДЗ Рымкевич 10-11 класс по физике Вариант 1

(Решено)Упр.1225 ГДЗ Рымкевич 10-11 класс по физике Вариант 1

Automatic winding machine manufacturers of SMD SMT high frequency ...

ГДЗ номер 1215 физика 10-11 класс задачник Рымкевич

ГДЗ номер 1208 физика 10-11 класс задачник Рымкевич

ГДЗ номер 1012 физика 10-11 класс задачник Рымкевич

ГДЗ номер 1236 физика 10-11 класс задачник Рымкевич

  • Вперед Платные прогнозы на спорт
  • Назад Баня под ключ москва

Новые страницы

Автодром дубай

Bahco инструмент

Дастархан беседка своими руками

Докладная на ученика с неадекватным поведением от учителя начальных классов образец

Гдз по русскому языку 4 класс упр 161

Грузовой авторазбор в иркутске

Как подключить датчик движения для освещения

Как получить сро на проектирование

Какой зазор на иридиевых свечах зажигания

Маршрут 2 чита маршрутка схема проезда

Микориза или грибокорень

Москва найти по

Объяснительная в школу об отсутствии ребенка по семейным обстоятельствам образец директору

Орлов спортсмен

Остров калан в тайланде

От чего мешки под глазами у женщин

Отель империал на красной поляне

P10nk60z

Philips схема блок питания

Проект фитнес

Прокат колясок санкт петербург

Работа с проживанием в москве для девушек

Рассказ сашка краткое содержание

Рассмотрение в надзорном порядке

Схемы атомов 3 периода

Сколько здесь кроликов на картинке

Солнце пляж

Спортсмен должен быть уведомлен о допинге

Вино япония

Запчасти на хендай солярис в жулебино

cdn.zecar.ru