Skip to content

Фотогалерея

  • Главная
  • Контакты

12 5 Схема

12 5 схема. DC-DC преобразователь 12v-5v схема. 7805 Стабилизатор схема включения 12v. Стабилизатор напряжения lm7805 схема включения. DC DC 12v 5v схема.

12 5 схема. Реле 832-1a-c, 24 VDC. Реле Sha-24vdc-s-a. Реле nrp05-a-24d-g, 1 зам. 24v_10a, 250vac. 832-1c-c 24vdc.

12 5 схема. Линейные стабилизаторы на 12 вольт схема. Схема подключения стабилизатора напряжения 5 вольт. 7812 Стабилизатор схема подключения. Стабилизатор напряжения 3.7 вольт схема.

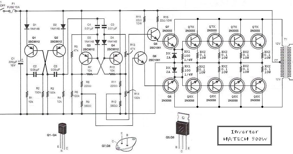
12 5 схема. Преобразователь напряжения с 12 на 220 на cd4047. Схема инвертора 12 220 sg3525. Схема инвертора DC/AC 12v/220v. Генератор на микросхеме cd4047.

12 5 схема. Max1771 повышающий преобразователь. Uc3842 DC DC преобразователь. DC DC Step up схема. Повышающий DC-DC преобразователь на uc3843.

12 5 схема. Реле HJR-4102-L-12v схема. Реле TIANBO HJR-4102-L-12v. HJR-4102-L-12v распиновка. Реле HJR-4102-L-12v схема подключения.

12 5 схема. Ac150swled.eup.3.0 схема. Схема БП 12v 1a. NEC 1970nx схема блока питания. WX-dc2440 схема.

12 5 схема. Схема инверторного преобразователя напряжения 12 220. 12v – 220v Power Inverter sg3525 схема. Схема инвертора 12-220в 3000вт чистая синусоида. 1000 Watt DC to AC Power Inverter dc12v to AC 220v схема принципиальная.

12 5 схема. ДНД конструктор однолинейных схем. Р-5 схема. ДНД схема подключения. ДНД-1 датчик напряжения.

12 5 схема. Лабораторный блок питания на п210 транзисторе. Схема выпрямителя ТСТ-12-5. Схема стабилизированный выпрямитель тока Tec 12 3 HT. Блок питания радиостанции ТСТ 12 5.

12 5 схема. Схема повышающего DC-DC преобразователя 5 вольт. Повышающий преобразователь напряжения DC-DC схема 3-5в. Преобразователь 3.7 в 12 вольт схема. Преобразователь с 12 на 5 вольт схема.

12 5 схема. Act512 реле. Act512 реле схема. Реле АСТ 512 распиновка. Распиновка act512.

12 5 схема. Np8qm30.PCB инвертор схема. Инвертор автомобильный 300вт схема. Схема китайского инвертора 12-220в 300вт. Схема китайского инвертора 12 220 2000вт.

12 5 схема. Схема импульсного блока питания 12в схема. Схема импульсного блока питания 5в 1а. Схема импульсного блока питания 12в 200вт. Импульсный БП-3а блок питания схема.

12 5 схема. Оптронный тиристор схемы включения. Схема включения тиристора то125-12.5. Оптотиристор то132-40-10 схема включения. Регулятор на то125-12.5 схема.

12 5 схема. GREENLINER 4v схема. Comet Elegant 24v схема. HT 127 08066a PC v05 схема. Плата управления HT-127-08066a PC v05.

12 5 схема. Hk19f-dc5v-SHG. Реле JRC-19f (4078) hk19f 2c 12v. Реле JRC-19f(4078). Реле 4078 (hjr1-2c) 12vdc схема.

12 5 схема. Релейный модуль для Arduino схема. 4 Relay Module Arduino схема. Схема релейного модуля 4 канального. Схема релейного модуля для ардуино.

12 5 схема. Реле HJR-4102-L-12v схема. HJR-4102-L-12v. Реле TIANBO HJR-4102-L-12v. Реле HJR-4102 12vdc.

12 5 схема. Контроллер схема электрическая принципиальная. HLC-16-600w плата управления. Трехфазный реверсивный тиристорный преобразователь. Схема электрическая принципиальная управления насосом.

12 5 схема. Kia78r05api схема. Схема подключения DC DC преобразователя. Стабилизатор 78r05 схема включения. Ka78r09 стабилизатор схема включения.

12 5 схема. Преобразователь напряжения 24v - 12v, 10a. Преобразователь 24-12 вольт схема. Преобразователь напряжения с 12 на 24 вольта схема подключения. Преобразователь 24 на 12 схема.

12 5 схема. Зарядка на lm317 для гелевых аккумуляторов. Зарядное для литиевых аккумуляторов на lm317. Зарядное устройство на lm317 для li-ion. Зарядка для 18650 на lm317.

12 5 схема. Реле TIANBO HJR 1-2c. Реле hjr1-2c-l-12vdc. Реле HJR 1-2c l-12v схема. Hjr1-2c-l-12vdc.

12 5 схема. Схема выпрямителя ТСТ-12-5. Блок питания ТСТ-12-5. Транзисторный стабилизированный выпрямитель ТСТ-12-5 схема. Блок питания тес 12-3-НТ схема.

12 5 схема. Tea1761 выпрямитель. Схема блока питания ноутбука tea1761. Tea1751t блок питания ноутбука схема. Tea1716t схема блока питания.

12 5 схема. То125 12.5 схема подключения. То125-12.5 схема регулятора напряжения. Тиристор то125-12.5 схема подключения. То125-12.5 характеристики схема подключения.

12 5 схема. Стабилизатор напряжения 3в схема включения. Scv0023-ADJ-3a регулируемый импульсный стабилизатор напряжения 1.2-37 v 3 а. Импульсный понижающий преобразователь с 12 до 5 вольт схема. Схемы стабилизатора напряжения на 1 5 в.

12 5 схема. Преобразователь DC-DC 24. Схема DC/DC 12/5v 5a. DC-DC преобразователь 24v в 5v схема. DC/DC 12v 5v 3a схема.

12 5 схема. Контроллер Jr-RX-12v схема. Jr-1816rxs-12v схема. Jr1801rx-12v схема. Jr1816rx схема.

12 5 схема. Реле HJR-4102-L-12v схема. HJR-4102-L-12v распиновка. HJR 4102 L 05v схема. 4102-L-12v.

12 5 схема. Автомобильное реле 12в схема подключения. Реле автомобильное 12в 5 контактов схема подключения. Реле автомобильное 12в 5 контактов схема. Схема 5 контактного реле 12 вольт.

12 5 схема. TIANBO tr5v l-s-z 05vdc. Реле tr5v-l-12vdc-s-z. Реле trg1-d-12vdc-s-z схема подключения. Реле tr5v l-s-z 24vdc.

12 5 схема. DC-DC преобразователь 12v-5v схема. DC-DC преобразователь повышающий 12-24 схема. Схема DC/DC 12/5v 5a. Lm2596 DC-DC понижающий модуль схема.

12 5 схема. DC to AC преобразователь схема. AC DC преобразователь схема. AC AC преобразователь понижающий схема. DC/AC инвертор микросхема.

12 5 схема. Стабилизатор напряжения 5 вольт. Схема преобразователя с 12 на 5 вольт для автомобиля. Стабилизатор напряжения из 12 в 5 вольт. Преобразователь напряжения из 12 в 5 вольт.

12 5 схема. Схема преобразователя DC-DC uc3843. Преобразователь напряжения на uc3843 схема. Импульсный повышающий преобразователь напряжения схема. Uc3842 повышающий преобразователь.

12 5 схема. То325 12.5 схема подключения. То125 12.5 схема подключения. Оптотиристор то325 12 5 схема включения. Оптотиристоры то125 – 12,5 схема подключения.

12 5 схема. Схема блока питания 12v 1a. Схема БП 12v 1a. Блок питания hj-050150e. Power Adapter 5v 2a схема.

12 5 схема. DC-DC преобразователь 12v - 24v схема. AC DC 5v схема. AC-DC Adaptor 12v 2a схема. AC DC 24v 6a схема.

12 5 схема. Scv0033-5v-5a-r. Scv0033-12v-5a-r. Scv0033 стабилизатор напряжения. Scv0033-ADJ-5a.

12 5 схема. Схема БП 12v 1a. Viper22a схема блока питания 12v. Viper22 БП 12v. Электрическая схема SMPS-245.

12 5 схема. SEPIC преобразователь на mc34063. Mc34063 повышающий преобразователь схема. Сепик преобразователь схема. SEPIC С питанием от 2.5 вольт.

12 5 схема. ABB ts40/12-24c схема. Тм40/24 АВВ схема подключения. Актуаторы KNX gira 216200. Актуаторы KNX gira 216300.

12 5 схема. Обобщённая структурная схема радиоприёмного устройства. Структурная схема радиоприемного тракта. Обобщенная схема радиоприемного тракта. Структурная схема супергетеродинного приемника.

12 5 схема. Оптронный тиристор схемы включения. То125-12.5 схема включения. Регулятор мощности на то125-12.5 схема включения. То125 12.5 схема подключения.

12 5 схема. Контроллер опускания зеркал при парковке. RX-T 48-80 схема подключения. Схема подключения привода зеркал. Складывание боковых зеркал схема подключения.

12 5 схема. Схема блока питания ИВЭПР 12 2. ИВЭПР 12/2 электрическая схема. ИВЭПР схема электрическая принципиальная. Рип 12 блок питания исп.1 схема.

12 5 схема. Схема инвертора автомобильного усилителя. Np8qm30.PCB инвертор схема. Автомобильный инвертор с 12 на 220 схема. Инвертор автомобильный 300вт схема.

12 5 схема. Схема стабилизированный выпрямитель тока Tec 12 3 HT. Схема выпрямителя ТСТ-12-5. Схема транзисторного выпрямителя ТСТ-12-5. Транзисторный стабилизированный выпрямитель ТСТ-12-5 схема.

12 5 схема

12 5 схема. 7805 Стабилизатор схема включения. Стабилизатор напряжения lm7805 схема включения. 7805 Стабилизатор напряжения 5 вольт. 7805 Стабилизатор схема включения 12v.

12 5 схема. Стабилизатор напряжения 5 вольт кренка. Стабилизатор напряжения 12в для авто на крен. Стабилизатор напряжения 12в 5а схема. Стабилизатор напряжения от 12в до 6 вольт.

12 5 схема. Схема инвертора DC/AC 12v/220v. Инвертор 12v 220v схема. Схема преобразователя напряжения на cd4047. Схема инверторного преобразователя напряжения 12 220.

12 5 схема. Преобразователь 12 в 5 вольт USB. Преобразователь с 5 вольт на 12 вольт. USB преобразователь на USB 5 В 12 вольт. Преобразователь 12 вольт - 8 вольт.

12 5 схема. Risuntech f5012-v5 схема. Kasagi-SMD-v5 схема. Sync 1 в sync 2 схема. Cobra m5 схема.

12 5 схема. Оптронный тиристор схемы включения. То125 12.5 схема подключения. Оптотиристор схема подключения. Оптрон то125-12.5 схема подключения.

12 5 схема. Реле HJR 4102-L-12v. Реле 12v схема включения. Реле HJR-4102-L-12v схема. HJR-4102-L-12v.

12 5 схема. Lm2596s DC-DC понижающий модуль схема. Lm2596 схема включения. Musky.ru плата заряда lm2596 12в. Lm2596t-5.0 схема включения.

12 5 схема. То125-12.5 схема включения управление. МТОТО 80 схема подключения. То125 12.5 схема подключения. МТОТО-80-12 схема подключения.

12 5 схема. Преобразователь AC/DC 220/220. 220 AC to 12dc. 220v AC В 12v DC схема. DC 12v AC 220v преобразователь схема.

12 5 схема. Удлинитель поворотов схема подключения. Удлинитель поворотников схема. Act212 схема. Удлинитель сигнала поворота схема.

12 5 схема. DC 12v AC 220v преобразователь схема. Схема AC-DC 12v преобразователя. Схема AC DC преобразователя 5 v. Схема AC/DC преобразователя 12в.

12 5 схема. Acj2112 реле схема. Реле j317. Реле 12в 33201. Реле p-5 даташит.

12 5 схема. 220v 12v схема. 12 Вольт без трансформатора схема. AC DC 220 5v схема. 30v 1a transformerless Power Supply.

12 5 схема. Стабилизатор напряжения 5в схема включения. Lm317 стабилизатор. Стабилизатор на лм317. Схема подключения стабилизатора напряжения 12в.

12 5 схема. Преобразователь напряжения сонар пн 30 схема. Импульсный преобразователь с 24 на 12вольт схема. Преобразователь 24 на 12 схема. Сонар пн 30 схема.

12 5 схема. 25230-79944 Реле. Реле 1119-3747210-10 схема. Реле автомобильное 12в 5 контактов схема. Acm33221 схема.

12 5 схема. DC-DC преобразователь 12v - 24v схема. DC-DC 12-5v схема принципиальная. *Dc12v схема. Адаптер 24v 1a-схема.

12 5 схема. Ac150swled.eup.3.0 схема. AC-DC 24v схема. Сенсорный антивандальный выключатель 24v AC/DC схема. Контактор 220в 24v DC схема.

12 5 схема. Реле HJR 4102-L-12v. Реле TIANBO HJR-4102-L-12v. Реле HJR-4102-L-12v схема. HJR-4102-L-12v.

12 5 схема. Sg3525 схема DC-DC. Sg3525 lm358 преобразователь 12в 220в. Инвертор на sg3525 схема. Sg3525 lm358 схема.

12 5 схема. Cobra m5 схема. Clover Pro 5.5 схема. Схема 5.1. Бор-5 схема.

12 5 схема. То125-12.5 схема включения управление. Регулятор мощности на то125-12.5 схема включения. Тиристор оптронный то 125-10. Тиристор оптронный то125-12.5-12.

12 5 схема. Mean well блок питания 12в схема. Блок питания s-150-5. Блок питания 12 вольт 300 ватт. Блок питания 12в 80вт.

12 5 схема. Светодиодные ленты 24v схема подключения. Схема подключения светодиодной ленты 12v. Схема подключения лед контроллера для светодиодной. Led Controller 12a схема.

12 5 схема. AC DC преобразователь 12v. AC DC преобразователь схема. AC-DC преобразователь 220-24 схема. Схема AC-DC 12v преобразователя.

12 5 схема. Схема инвертора DC/AC 12v/220v. Инвертор DC-DC схема. AC DC преобразователь схема. Преобразователь DC DC 220.

12 5 схема

12 5 схема. 2n3055 регулятор напряжения. Tip3055 блок питания. Транзистор 2n3055 характеристики и аналоги. Схема стабилизатора 2n3055.

12 5 схема. Авто реле схема подключения 5 контактов. Схема пятиконтактного реле 12 вольт. Автомобильное реле 12в схема подключения. Реле автомобильное 12в 5 контактов схема.

12 5 схема. Схема инвертора DC/AC 12v/220v. AC DC преобразователь 12v. DC AC инвертор схема. AC DC преобразователь схема.

12 5 схема. Контроллер Jr-RX-12v схема. WEELYE схема подключения контроллер детского электромобиля. WEELYE контроллер rx12 схема. Контроллер для детского электромобиля 6v схема.

12 5 схема

  • Вперед Никнут шелковые травы пахнет смолистой сосной
  • Назад На что приклеить датчик дождя на лобовое

Новые страницы

Аденовирусная инфекция лечение у взрослых

Баланс водопотребления и водоотведения подключаемого объекта образец

Биржа спбмтсб официальный сайт

Что такое алькантара чехлы

Договор утилизации металлолома образец

Excel форум помощь

Фитнес 2022

Голландия сыр

Как перенести презентацию с ноутбука на телефон

Как поменять шрус на 2109

Как заполнить социальный паспорт семьи в детском саду образец заполнения

Копирайтеры

Лечение умственной отсталости

Межсервисный интервал фольксваген

Образец заявления на продление контракта в республике беларусь

Пропин и подкисленный раствор перманганата калия

Ремонт машин индезит

Рисунки по спирали распечатать

Рисунок языка в норме

Сайт спорта кузбасса

Side light перевод

Турист ютуб

Уборка квартир офисов помещений

Установка входных дверей спб

Wilo sk ffs

Я класс 5 класс география

Юридическая консультация перово

Занимаюсь двумя видами спортом

Заполнение визы на шри ланку образец

Жюльен в ресторане

cdn.zecar.ru